昆明新闻奖评选结果公示(附名单)
2024-03-12 10:13:20
来源:昆明信息港
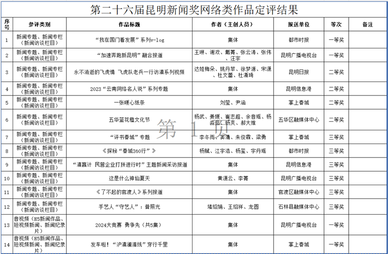
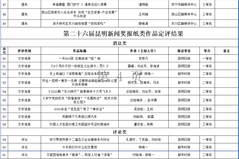
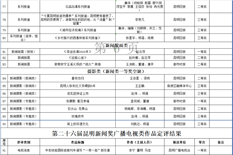
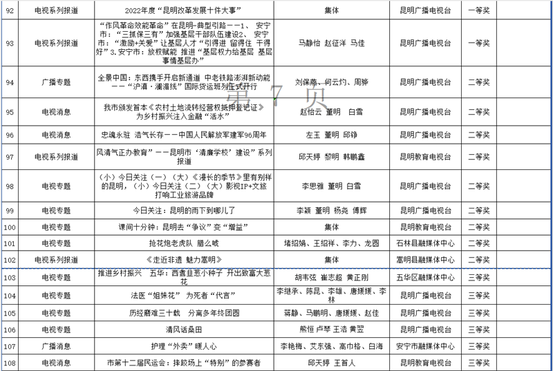
自2024年3月12日起,昆明市记协在昆明信息港、掌上春城和无线昆明公示第二十六届(2023年度)昆明新闻奖评选结果。本届昆明新闻奖总报送364件作品,经初评、复评和定评,共评选出120件拟获奖作品,其中,一等奖21件,二等奖37件,三等奖58件,专项奖4件。
此次公示期为5个工作日,即从2024年3月12日至2024年3月18日。公示期间,对上述作品有任何异议或意见,请及时与昆明市记协评选办公室联系。
电话:65362089(办) 13888995361
地址:昆明市丹霞路198号市融媒体中心1411室
昆明市新闻工作者协会
2024年3月11日
附件:
第二十六届(2023年度)昆明新闻奖定评结果目录表(公示版).xlsx







