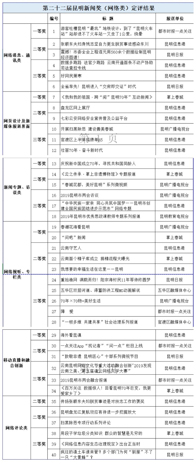
昆明信息港讯 经过两个多月的组织评选,第二十二届(2019年度)昆明新闻奖日前揭晓,共有121件作品获得这一奖项。
报纸类的《践行“绿水青山就是金山银山”理念的宜良样本——老左的“旁门”大道》《聚焦绿色云品系列报道》《天翻地覆概而慷 风雨无阻谱华章——昆明70年历史巨变启示录》等45件作品获奖;广电类的《昆明壮丽70年》《石林县小箐村:牢记嘱托 绘出民族团结进步崭新画卷》《与共和国同行·春天的交响》等36件作品获奖;网络类的《游客吐槽昆明“最坑”地铁设计:到了“昆明火车站”站却进不了火车站……又走了1公里,绕晕》 《我和我的祖国·跨“阅”昆明70年互动新闻》《海外看昆滇》等40件作品获奖。
本届昆明新闻奖共有13个会员单位的358件作品参加了评选。
此次评奖活动,由昆明市新闻“两会”组织报纸、广电和网络三个评审组,分别对参评稿件从题材优劣、新闻价值、表现方式等方面进行复评,在此基础上又进行了定评。
评委们认为,本届参评作品涉及的重大主题多,涉及面较广,涌现了一大批质量优、有深度、有分量的稿件,紧扣当前昆明的建设与发展,充分体现了昆明新闻媒体把握重大题材,坚持舆论导向的创新能力。
昆明新闻奖是经昆明市委宣传部批准常设的全市性年度优秀新闻作品最高奖。
昆明信息港获奖作品:
网络消息、通讯类
《数据多跑路 法官少跑路 云南开通首条不动产协助司法查控专线》获三等奖
《好网民箫寒》获三等奖
网页设计及新媒体报道界面
“盘龙区网上展厅”获二等奖
“七彩云安网络安全宣传普及公益平台”获二等奖
“官渡区上半年成绩单H5”获三等奖
“壮丽70年·奋斗新时代”获三等奖
新闻专题、访谈类
“庆祝新中国成立70周年,寻找共和国同龄人”获一等奖
“中华民族一家亲 同心共筑中国梦——昆明市创建全国民族团结进步示范市”网络专题获三等奖
网络视听、专栏类
《云南守艺人》获二等奖
移动直播和融合创新
《海外看昆滇》获一等奖
云南昆明网络文化节重大活动融合创新"2019发现云南之美、第五届滇云网络文学大赛”获三等奖
网络评论类
《扫黑除恶专项行动系列评论》获二等奖
《<网络信息内容生态治理规定>出台正当时》获三等奖




