无人机应用技术国家级职业教育教师教学创新团队
(一)团队简介
无人机应用技术专业是在国家示范性高等职业院校中央财政重点支持建设专业——测绘工程技术专业群、教育部现代职业教育创新发展行动计划——测绘地理信息骨干专业、中国特色高水平高职学校——测绘工程技术高水平专业群办学基础上拓展而出的新兴专业。该专业基于服务中国数字化发展,深化新一代信息技术同重点产业发展和打造世界一流“三张牌”融合应用为目标,以服务新型城镇化建设技术集成与创新、岗位技能交叉与融合为主线,通过与中国特色高水平专业测绘工程技术专业群共享优质教学资源、共享就业与创业资源,创新人才培养模式,面向低空无人机操控、无人机组装与维护、无人机航测数据处理等岗位需求,培养测绘地理信息、“五网”基础设施建设、城市建设、乡村建设领域所需的复合型、创新型、国际化的高素质技术技能人才。
该专业拥有形成一支名师引领、产业领军、专兼结合、双师融合的高水平教育教学团队,由校内专职教师和行业导师构成。有国家级、省级教学名师4名,国家课程思政教学名师1名,云南省产业领军人才1名,无人机驾驶AOPA教员2名,技能大师3名;教授和正高工6名、副教授和高级工程师6名、讲师和工程师7名;注册测绘师7名、高级技师5名、技师7名,“双师型”教师16名。针对测绘地理信息行业企业智能化、信息化、虚拟现实技术应用的需求,创新办学理念,创新人才培养与教学模式,形成了“测天地蓝图,绘职业人生”的育人品牌。构建思想政治理论课和专业课同向同行的“思政课程+课程思政”课程体系,拥有国家级课程思政示范课教学团队。作为首批无人机驾驶1+X证书试点专业,被评为“优秀试点院校”“优秀师资团队”。2021年获批教育部 “第二批国家级职业教育教师教学创新团队立项建设单位和培育建设单位”。
(二)厚积薄发,团队成果丰硕
该团队主持“双高计划”测绘工程技术专业群建设,主持创新发展行动计划测绘工程技术、测绘地理信息技术骨干专业、校企共建测绘地理信息生产性实训基地建设,均获教育部命名;主持制定国家标准15部,主持国家精品课程、国家精品资源共享课程、国家在线精品课程5门;省级精品课程2门、省级精品视频公开课1门,1门课程入选国家级课程思政示范课;主参编教材20余部,其中3部主编教材入选国家规划教材,2部主编教材入选云南省规划教材,出版专著2部;主持云南省高校思想政治教育精品项目1项,与企业合作开展横向课题研究6项,产值300余万元。获专利5项、软件著作权10项。
获国家级教学成果二等奖3项,省部级教学成果奖7项,省科技进步三等奖1项,省青年科技奖1项,全国职业院校教师教学能力大赛三等奖1项,云南省职业院校教师教学能力大赛一等奖2项及二等奖2项。
团队在学校的支持下,成功举办了2017年、2018年和2021年全国测绘技能竞赛,承办了2023 一带一路暨金砖国家技能发展与技术创新大赛无人机应用技术(巡测一体化)赛项和2023年“振兴杯”云南省青年职业技能大赛无人机驾驶员赛项。充分展示了云南高职教育成果,扩大了影响力,学校获得“全国职业院校技能大赛突出贡献奖”表彰。
(三)产教融合,校企合作紧密
团队与云南省遥感中心等15家企业合作,建立校外实习基地。依托学校测量队乙级测绘资质,组织学生参与地理国情普查、全国土地调查等重大项目,主动服务国家战略。以生产项目为依托,灵活顶岗,实施“生产育人”。与云南省自然资源厅联学联建,共建测绘仪器检定基准和文化长廊,服务教育教学和生产,组织学生利用课余参与生产,工学结合,学做一体。与南方测绘集团合作成立南方学院,开办特色班,设立南方奖学金,定制人才培养方案,开发理实一体课程和工学结合教材,开展现代学徒制培养;共建数据处理中心和生产性实训基地,获教育部创新发展行动计划认定命名。与国检集团云南合信检测合作共建职工培训基地,承担员工继续教育和培训服务。与大红山铜矿等企业合作,开展科技研发、技术服务和成果转化,实现产、学、研、用一体化。对无人机遥感、北斗卫星定位、物联网、精密工程测量技术进行集成创新,开展矿区沉陷与变形监测、隧道仰拱开挖等风险工序变形实时监测预警关键技术研究,成果获云南省科技进步三等奖、中国水利水电第十四工程局有限公司科技进步一等奖。
测天地蓝图绘职业人生“1+1+N”校企合作案例入选职业教育改革发展和国际交流合作特色案例,在中国教育电视台播出,向世界展示了我校测绘工程技术专业群专业办学经验和成效。
(四)立德树人,人才培养质量高
以学生为中心,健全德技并修、工学结合的育人模式,构建“思政课程”与“课程思政”大格局,落实立德树人根本任务,将新时代中国特色社会主义核心价值观贯彻人才培养全过程,将工匠精神的“敬业、精益、专注、创新”四个元素融入无人机应用技术专业人才培养目标中。结合“课程思政”的价值塑造、能力培养、知识传授“三位一体”的教育功能,培养“以德修身、以技立业”德技并修的高素质、复合型技术技能人才。
学校测绘地理信息专业群近三年来招生录取平均分在二本线以上,报到率在98%以上,在校生规模1400余人。近三年毕业生去向落实率达97%,就业对口率在85%以上,学生就业满意度达88%,用人单位满意度达90%以上。
学生在全国职业院校技能大赛、全国“挑战杯”创新创业大赛、全国虚拟仿真测图大赛、全国无人机测绘技能大赛等,多次获特、一、二等奖。参加无人机驾驶1+X考试,通过率达92.7%,居全国第一。
无人机应用技术专业办学依托的测绘工程技术专业,获国家人力资源与社会保障部授予的“技能人才培育突出贡献奖单位”,是全国唯一一所两次入选《中国测绘地理信息年鉴》(2017年、2018年)的高职院校。
电子商务国家级职业教育教师教学创新团队
(一)团队简介
昆明冶金高等专科学校电子商务教学团队于2019年被教育部确立为首批国家级职业教育教师教学创新团队立项建设单位(云南省唯一)。团队始终坚持立德树人,全面推进“三全育人”综合改革,顺应 “三教改革”和“数字转型”和“育训一体”职教高质量发展要求,秉承“教学与产业相融,学校与企业互动”的产教融合协同育人理念,进行了卓有成效的新商科人才培养实践与创新。
创新团队建设定位于教师队伍建设等各方面协同创新,以建设符合“四有”标准的师德高、素质好、业务精、能力强的高水平、结构化教学团队为目标。团队建设目标明确合理、任务分解清晰,通过培育教学名师、专业带头人、骨干教师,建设名师和技能大师工作室,引进行业企业领军人才兼职任教,完善教师职业发展及评价体系等建设。全面提升团队素质,为深化 “三教”改革,服务地方经济、产业转型升级,积极响应习近平总书记提出的云南要主动服务和融入国家发展战略的号召,为云南成为我国民族团结进步示范区提供了强大的人才支撑。
(二)团队负责人介绍
团队负责人王庆春,二级教授,长期从事教学及教育管理工作;是国家职业教育国家精品在线开放课程——《移动商务法律法规》的课程负责人;国家专业教学资源库建设项目负责人;获国家教学成果一等奖、二等奖各1项;获云南省教学成果奖一等奖1项;主编教材获全国优秀教材二等奖(云南省高职院校唯一);主编国家“十二五”规划教材4本、“十三五”规划教材1本;主持教育部创新团队实践课题一项、主持云南省标准化研究课题1项;是云南省王庆春科研工作站项目负责人、也是国家创新发展行动计划骨干专业、省级精品课程、省级优秀教学团队负责人。
曾获得全国第三届黄炎培职业教育杰出教师奖、云南省五一劳动奖章、云南省教育系统优秀德育工作者、云南省省级教学名师、云岭教学名师、云南省高职教育先进个人、获国家级、省部级、校级表彰奖励60余项,是2020年度享受云南省政府特殊津贴人员。
(三)团队育人成效
自团队成立以来,始终坚持把立德树人作为教育的根本任务,促进学生德智体美劳全面发展,电商专业人才培养质量稳步提升。学生获得国家奖学金等奖励300多人次。创新团队以名师指导为引领,第一教学课堂为基础,二课育人为推手,促进电商专业人才培养质量稳步提升。通过校级、行业企业级、省部级与国家级四级专业竞赛等第三课堂活动,提升学生创新实践能力。电商专业班级荣获省级先进班集体5个,校级先进班集体11个。指导电子商务专业学生获取职业技能等级证书265人;指导学生参加职业技能大赛、双创大赛、“互联网+”等赛项获国家级奖励4项、省级31项、行业企业赛11项。实现2019—2022年电商专业毕业生平均就业率96.2%,呈稳定态势。
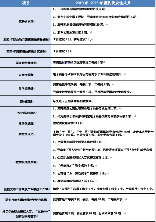
(四)团队建设代表性成果
冶金技术国家级教学团队
(一)团队简介
冶金技术国家级教学团队骨干成员共25人,其中博士4人,硕士17人;拥有代表云南省科技人员最高称号的云岭学者1人、云南省高层次人才培养支持计划教学名师1人,博士生导师1人,正高7人、副高7人,讲师12人。2008年被云南省教育厅命名为省级教学团队,2010年被列为教育部、财政部立项的“国家级教学团队”。2022年团队入选云南省职业教育教师教学创新团队。2022年获批教育厅二次矿产资源综合利用科技创新团队以及云南省数字孪生绿色新能源储能材料产业链国际联合研发中心,2023年,教学团队被评为云南省高校黄大年式教师团队,所在学院被授予“云南省教育工作先进集体”称号。
团队成员担任全国有色金属职业教育教学指导委员会委员和全国钢铁职业教育教学指导委员会委员,2021年受教育部有色金属行指委委托,作为组长单位承担有色金属智能冶金技术专业教学标准修(制)订工作。
(二)建设成果
冶金技术2008年入选国家示范建设专业,是国家“双高建设”任务中有色冶金专业群建设的核心专业,获得国家高等职业教育创新发展行动计划认定项目7个(有色、黑色冶金技术骨干专业、冶金虚拟仿真实训中心、协同创新中心、陈福亮-李全金属材料类铝合金化大师工作室、冶金材料“双师型”教师培养培训基地、昆明冶专-青拓集团“双师型”教师培养培训基地);主持有色冶金技术国家教学资源库建设项目,参与多个教学资源库课程建设;承担了大量省、市、厅级科研项目和校企合作科研项目;获教育部教学成果二等奖,行指委教学成果特等奖;全国职业院校教师信息化教学大赛二等奖、在省级教学能力比赛中屡获一、二、三等奖。在各级技能大赛、挑战杯、“互联网+”等比赛中指导学生多次荣获一、二、三等奖。编写了教材20余本,其中国家的十二五和十三五规划教材各1本和2本。办学70年来,专业在人才培养模式和“三教”改革、产教融合、校企合作和科学研究等方面取得了巨大成就,在本专业职业教育领域起引领示范作用。就业率始终保持在96%以上,世界500强企业就业人数达30%以上。有色金属智能冶金技术专业积极推进“1+X”冶金机电设备点检证书,目前建成省级考核评价中心。
(三)校企合作
有色金属智能冶金技术专业通过校企合作,实现工学结合,校企联合育人。与青拓集团、湘钢、宏旺集团、新疆其亚等建立了“预就业订单式”人才培养模式,采用“2.5+0.5”人才培养合作模式。与浙江华友钴业建立“产业班”现代学徒制人才培养模式。建立了校企合作“国际人才”培养模式。专业为江苏德龙集团印尼项目培训印尼国籍员工46人。2021年与教育部语合中心和华刚矿业股份有限公司合作建设“中文工坊”。专业毕业生伴随企业在海外建企实现国外高质量就业。
电气自动化技术专业群教学团队
学院全面加强党对教师队伍建设的领导,始终坚持“立德树人、开放创新”的教育理念。强化师德师风建设,弘扬职业精神、工匠精神、劳模精神,引导广大教师以德立身、以德立学、以德施教、以德育德;在学生培养、教师发展、专业与学科建设、科学研究和社会服务等方面发挥引领作用,为国家培养适应时代发展要求的高素质技术技能人才。
学院着力加强教学团队和科技创新团队建设,全力打造一支师德高尚、结构合理、专兼结合、能力突出、技能卓越、具有国际视野和充满活力的高素质“双师型”教学团队。学院现有教师90名,高级职称40余人,双师型教师比例超过90%,有云南省“高层次人才培养支持计划”教学名师、“云南省兴滇英才支持计划”教学名师、“高等学校教学名师”、“云南省教育与改革发展优秀教师”、云南省“青年岗位能手”、云南省教育与改革发展优秀教师、云南省辅导员年度人物、专业领军人才和专业带头人。
电气自动化技术专业群教学团队是省级教学团队和云南省第一批职业教育教师教学创新团队,拥有先进的育人理念、卓越的教学能力、扎实的实践技能,建有智能制造技术、数控技术、工业机器人、信息技术等技能大师工作室,组建了“面向制造业的混合多元管理及智能运维技术”的科技创新团队,大力开展科研教研、技能大赛、“双创”等工作,主持各级各类科研、教研项目100余项,获国家级教学成果二等奖、云南省教学成果一等奖,获专利成果、软著60余项。建成多门云南省精品课程、精品在线开放课程、国家资源库建设课程、 课程思政示范课程,编写出版教材40余本,其中6本获评国家规划教材;在全国职业院校技能大赛、全国大学生机器人大赛、全国职业院校技能大赛教师教学能力大赛、全国职业学校创新创业大赛各类赛事活动中获得国家级和省级奖项500余项。
学院先后获批云南省第二届高校辅导员名师工作室培育项目、云南省高校教书育人示范岗、云南省教育系统先进集体,2024年第三党支部被教育部遴选为全国党建工作样板支部培育创建单位。
建筑材料工程技术云南省职业教育教师教学创新团队
(一)团队简介
昆明冶金高等专科学校建筑材料工程技术教学创新团队于2022年被云南省教育厅确立为第一批职业教育教师教学创新团队立项建设单位。
团队依托44年的建材教育办学历史,坚持以“四有”教师标准为价值引领,恪守职业道德,敬业爱岗,教书育人,注重学生的思想品德教育,以德立身、以德立学、以德立教,全面推进“三全育人”综合改革。
团队骨干成员共20人,其中专职教师17名,兼职教师3名,博士2人,教授、正高级工程师5人,副教授、高级工程师9人。
团队成员担任全国住房和城乡建设教学指导委员会委员,中国创造学会创新工程学分会委员,云南省建材职业教育教学指导委员会主任委员、副主任委员、云南省住房和城乡建设教学指导委员会副主任委员。
(二)建设成果
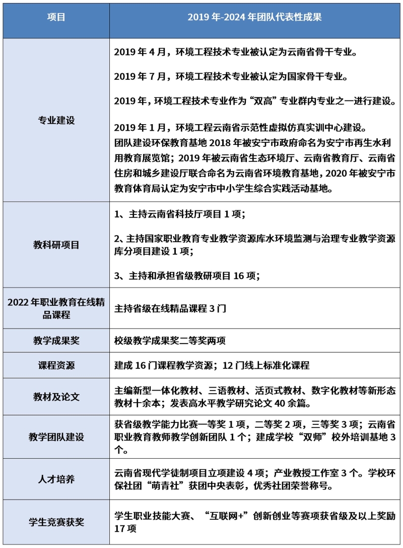
建筑材料工程技术专业为我校双高计划测绘专业群建设专业、国家示范院校重点建设专业、云南省重点建设专业、云南省特色专业。团队教师获全国职业院校信息化教学大赛二等奖1项,全国职业院校技能大赛教学能力比赛三等奖1项,主编国家“十四五”规划教材4部、其他教材20余部,主持和参与完成建筑材料工程技术专业国家资源库子项目建设3项,主持和参与完成建材类、建筑类国家专业教学标准、专业简介、实训标准、实习标准9项,获云南省2022年职业教育类教学成果二等奖1项。建设国家级“双师型”教师培训基地1个,校级科技创新团队1个、技能大师工作室2个、产业教授工作室1个、“双师型”教师培养培训基地2个、校级在线开放课程5门。学生多次在全国职业院校建材类专业学生职业技能大赛中获一、二、三等奖。
(三)校企合作
建筑材料工程技术专业群与云南建投建材科技有限责任公司、信义硅业(云南)有限公司、云南省塑料行业协会等企业合作,开展现代学徒制人才培养,与云南建投建材科技有限责任公司合作建设智能建造与新型建筑工业产教融合示范中心,通过校企合作,实现工学结合,校企联合育人。
团队教师多年来担负云南省建材行业在职职工的岗位技能培训和职业技能鉴定培训、推广新技术、新工艺的培训任务,为昆钢嘉华水泥有限公司等几十个企业开展职工培训鉴定。近年来根据云南水泥建材集团、云南华新建材有限公司等企业定制化需要,开展水泥中央控制室操作工、水泥物理检验工等技能竞赛及培训;承担云南省职业院校能力素质提升计划教师培训。
与企业合作开展“钢渣铜渣在水泥中的高效利用”“钢渣在水泥混凝土中的应用”“低等级粉煤灰在混凝土中的应用研究”等科研课题。完成学校与肯尼亚梅鲁国家理工学院、创造太阳乌干达石油学院合作共建中肯建筑学院《建筑材料》课程富媒体资源包建设并开展教学。
环境工程技术省级职业教育教师教学创新团队
(一)团队简介
昆明冶金高等专科学校环境工程技术教学团队于2022年7月被云南省教育厅确立为第一批职业教育教师教学创新团队立项建设单位。环境工程技术专业教学团队为一支专兼结合具备“双师”素质的专业教学团队,目前团队校内专职教师23人,高级职称教师比例达到56.5%,正高级职称5人,具有博士学位教师4人。目前有兼职教师队伍30人,除承担专业理论和实训教学外,也在专业建设、“双师型”教师培养、课程教学资源建设、教材建设、科研服务、技能培训等方面起到支撑作用。
环境工程技术教学团队以学生为中心,全面推进“三全育人”,实现思想政治教育与技术技能培养相融合统一。以信息化教学为手段,汲取国外先进职业教育理念,创新模块化教学模式,有效开展过教学过程监测、学情分析、学业水平诊断,量化教学成果,建立教学动态评估和反馈机制。组织团队教师开展专业教学法、课程开发技术、信息运用技术培训以及专业教学标准、职业技能等级标准等专项培训,提升教师教学设计实施能力、课程标准开发能力,教学评价、团队协作和信息技术应用能力。
团队教师
(二)团队建设代表性成果
(三)学生发展成效
专业人才培养注重校企共同研究制定人才培养方案,制定完善课程标准,重构专业课程体系。以立德树人为根本,国家生态文明建设为切入点,将思政教育融入职业面向课程,强化学生思想政治教育和职业道德素养。近五年环境工程技术专业毕业生就业率均在96%以上。学校环保社团“萌青社”获团中央表彰,获得优秀社团荣誉称号。
(四)交流与国际合作
专业与澳大利亚TAFE新南威尔士亨特学院开展合作办学,17名团队成员教师取得澳大利亚“TAE”四级证书(职业教育与培训教师资格)。
为进一步扩大学校国际影响力,提升学校国际化水平,专业与白俄罗斯国立农科院环境土壤与技术专业开展校际交流合作,引进白俄罗斯优质大学优势办学资源的同时,为学生搭建出国专升本和升硕的平台。
















