一、办理条件
依法取得执业资格的零售药店,正式运营3个月后可按规定向执业(经营)地医保经办机构申请协议医药服务协议,为参保人员提供医疗(药)服务。
二、办理渠道
现场办理
三、办理时限
不超过3个月
四、办理层级
区级医保经办机构
五、申请材料
1.《药品经营许可证》《工商营业执照》正副本复印件;
2.连锁零售药店须提交总公司的《药品经营许可证》《工商营业执照》正副本复印件;
3.有限责任公司分公司须提交有限责任公司的《工商营业执照》正副本复印件,有限责任公司若有《药品经营许可证》的还须提供该证正副本复印件;
4.零售药店地理位置缩略图;
5.铺面租赁合同和房产证复印件;
6.法定代表人身份证、职工名册、与职工签订的劳动合同书及参加社会保险的相关凭证的复印件;
7.药师资格证、执业证的原件及复印件;
8.经营的药品、保健食品、消毒用品、医疗器械及中药品种及价格电子清单;
9.与医疗保障政策对应的内部管理制度和财务制度文本;
10.纳入定点后使用医疗保障基金的预测性分析报告;
11.诚信承诺书。
备注:零售药店提交的各种证照复印件,必须在复印件空白处手签“复印件与原件相符”字样、经办人签名、经办时间,并加盖零售药店公章。
六、咨询电话
0871-67477578
七、办理地点及办理机构
呈贡区呈祥街515号政务服务中心D7栋1917医药科
八、办理流程(见附录B表)
现场办理。单位经办人员携带以上相关材料,向医疗保障经办机构申请办理。
九、结果送达
医疗保障经办机构对于申请材料内容不全的零售药店的定点申请,应自收到材料之日起5个工作日内一次性告知零售药店补充,零售药店补充材料时间不计入评估时限。达不到申请条件的,联系药店退回申报资料。申请通过的药店7个工作日公示期满后到医保局稽核科办理联网、签订服务协议等工作。
十、相关法律法规、政策文件
1.《中华人民共和国社会保险法》(中华人民共和国主席令第35号第三十一条)
2.《零售药店医疗保障定点管理暂行办法》(国家医疗保障局令第3号)
3.昆明市医疗保险管理局关于开展昆明市零售药店申请基本医疗保险协议管理工作的通知(昆医险通〔2020〕30号)
附录A表 零售药店申请所需材料

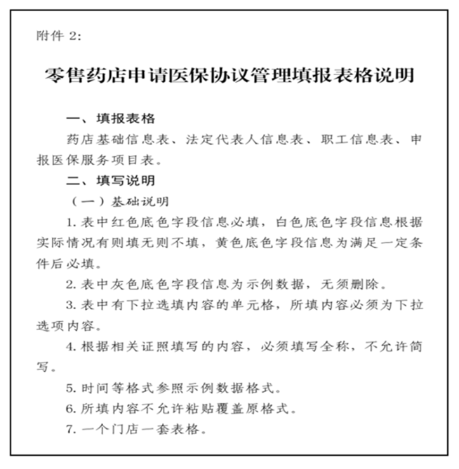
附件1:零售药店申请医保协议管理填报表格
附件2:零售药店申请医保协议管理填报表格说明

附录B表 办理流程图
