卫健委详解居家监测与隔离的区别
2021-01-23 16:22:00
来源:“云南发布”微博
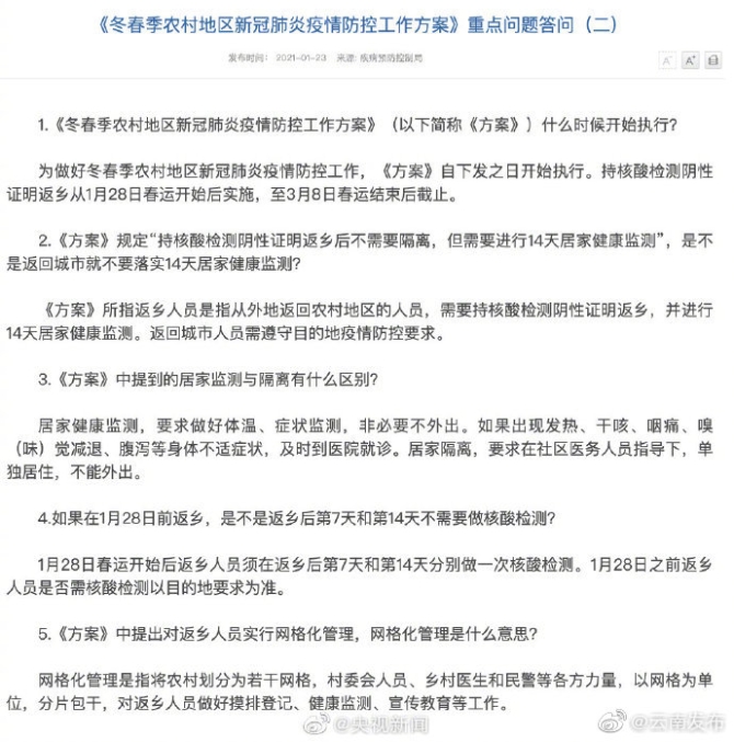
据国家卫健委,①#返回城市人员需遵守目的地防疫要求#。②居家健康监测,要求做好体温、症状监测,非必要不外出。如果出现发热、干咳、咽痛、嗅(味)觉减退、腹泻等身体不适症状,及时到医院就诊。居家隔离,要求在社区医务人员指导下,单独居住,不能外出。更多↓(央视新闻)

(本文由昆明信息港写稿机器人小明根据“云南发布”微博网站数据自动合成发布)