为进一步优化税收营商环境,减轻纳税人的办税负担,切实解决纳税人的痛点、堵点和难点问题,实现办税时间缩短、办税效率最大限度提高的目标,昆明市税务局实施精准服务,聚焦纳税人办税时长,大幅减少纳税人申报次数,实现主税附加税一次申报,压缩纳税时间,打造便捷化营商环境。截止目前,全市增值税小规模纳税人438164户小规模纳税人基本全部实现按季申报,并可通过电子税务局实现“足不出户”办理申报业务。
一、 循序渐进,稳步推行
昆明市税务局小规模纳税人户籍体量大,定期定额核定纳税人占比高。在2016年7月,全市按月申报增值税小规模纳税人高达157457户次,昆明税务积极面对问题,合理简并纳税人申报缴税次数,对增值税小规模纳税人缴纳增值税、消费税、文化事业建设费,以及随增值税、消费税附征的城市维护建设税、教育费附加等税费实行按季申报。为避免因推行简并纳税人申报次数工作给纳税人增加额外的办税负担,对存量户中的采用核定征收方式小规模纳税人实行核定到期一批整改一批的工作措施,稳步推行合理简并纳税人申报次数工作,不断跟进工作开展情况,针对工作中出现的问题下发工作通报15期,规范操作流程,细化工作措施,要求各局严格按照相关工作要求进行整改。截止目前,累计15.74万户次增值税小规模纳税人由每年12次申报减少到每年4次申报,大幅减少纳税人申报次数。
增值税小规模纳税人按月申报变化情况
单位:户次

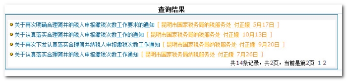
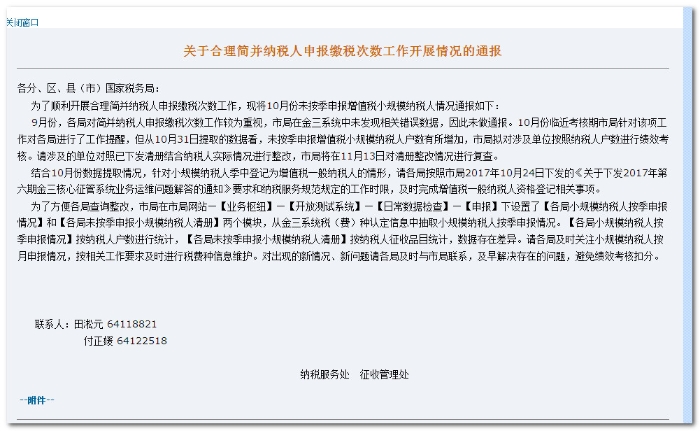
相关通知列表:


通知内容展示:


二、 优化窗口职能,提速纳税申报
按照“窗口受理、内部流转、限时办结、窗口出件”的原则,依据“最多跑一次”业务指南,全面梳理增值税、消费税及其附征的城市维护建设税、教育费附加等税费关联业务流程,实行主附税同管,确保申报期限、纳税期限、缴款期限一致,有效衔接前台后台业务,各办税服务厅依托“一窗一人一机”服务模式,实现同一涉税事项只需申请一次,主税附加税费一次办,压缩纳税时间,提升办税效率,切实降低纳税人办税负担。
三、 强化督导检查,确保便民措施落地
为确保便民措施按时按质落实到位,实实在在提升纳税人获得感,昆明市局积极创新,在市局政务网站设置了小规模纳税人按季申报查询模块,从数据集成系统实时获取未按季申报纳税人数据,方便基层局及时查询,修改错误数据。市局根据各局工作开展情况,有针对性制定工作措施,定期下发工作开展情况通报,督促各局合理简并纳税人申报次数。同时将该项工作作为纳税服务重点工作纳入绩效考核,充分发挥绩效考核“指挥棒”、“压仓石”作用,根据定期数据分析情况,对未按要求完成工作的单位严格考核,确保了便民措施不折不扣落地生效,让纳税人真切感受到营商环境的变化。
小规模纳税人按季申报查询模块截图:

