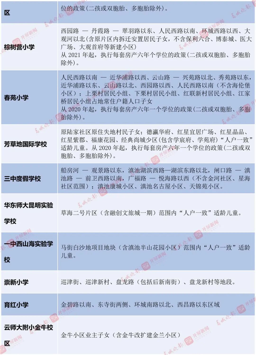
2026年3月31日晚,小编整理了昆明市主城各区部分小学的招生范围。
一起来看
↓
















(注:最终以学校公布信息为准)
微信里点“发现”,扫一下
二维码便可将本文分享至朋友圈。
问小明 聊天、提问、推荐
AI总结 记录阅读笔记
返回顶部
2026-03-31 21:17:00 来源:开屏新闻
大 中 小
2026年3月31日晚,小编整理了昆明市主城各区部分小学的招生范围。
一起来看
↓
















(注:最终以学校公布信息为准)
编辑: 钱嘉榀 责任编辑: 徐婷
广告热线:(0871)65364045 新闻热线:(0871)65390101
24小时网站违法和不良信息举报电话:0871-65390101 举报邮箱:2779967946@qq.com
涉未成年人举报电话:0871-65390101 举报邮箱:2779967946@qq.com
©2008-2026 昆明信息港版权所有