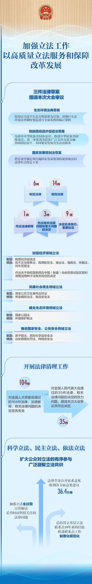
制定修改法律24件,听取审议22个监督工作报告,交办代表议案269件、建议9160件……全国人大常委会工作报告9日提请全国人代会审议。过去一年人大工作有哪些特点亮点,今后一年将完成哪些重要任务?
一图速览人大报告精华版。

策划:钱彤、石锋
统筹:陈菲、黄庆华
设计制作:赵丹阳、密雅琪、刘澈
新华社新媒体中心制作
微信里点“发现”,扫一下
二维码便可将本文分享至朋友圈。
问小明 聊天、提问、推荐
AI总结 记录阅读笔记
返回顶部
2026-03-09 15:55:52 来源:新华社
大 中 小
编辑: 上官艳君 责任编辑: 孙红亮
广告热线:(0871)65364045 新闻热线:(0871)65390101
24小时网站违法和不良信息举报电话:0871-65390101 举报邮箱:2779967946@qq.com
涉未成年人举报电话:0871-65390101 举报邮箱:2779967946@qq.com
©2008-2026 昆明信息港版权所有