目前已进入森林草原防火高火险期,根据《中华人民共和国森林法》《中华人民共和国草原法》《森林草原防灭火条例》《云南省森林防火条例》《昆明市森林防火条例》等有关规定,为做好2026年森林草原防灭火工作,切实有效预防森林草原火灾,确保森林资源和群众生命财产安全,维护生态安全和社会稳定,现就西山区森林草原防火实施封山管理事项通告如下:
一、封山期限
2026年2月1日至2026年6月15日(具体以防火期结束时间为准)
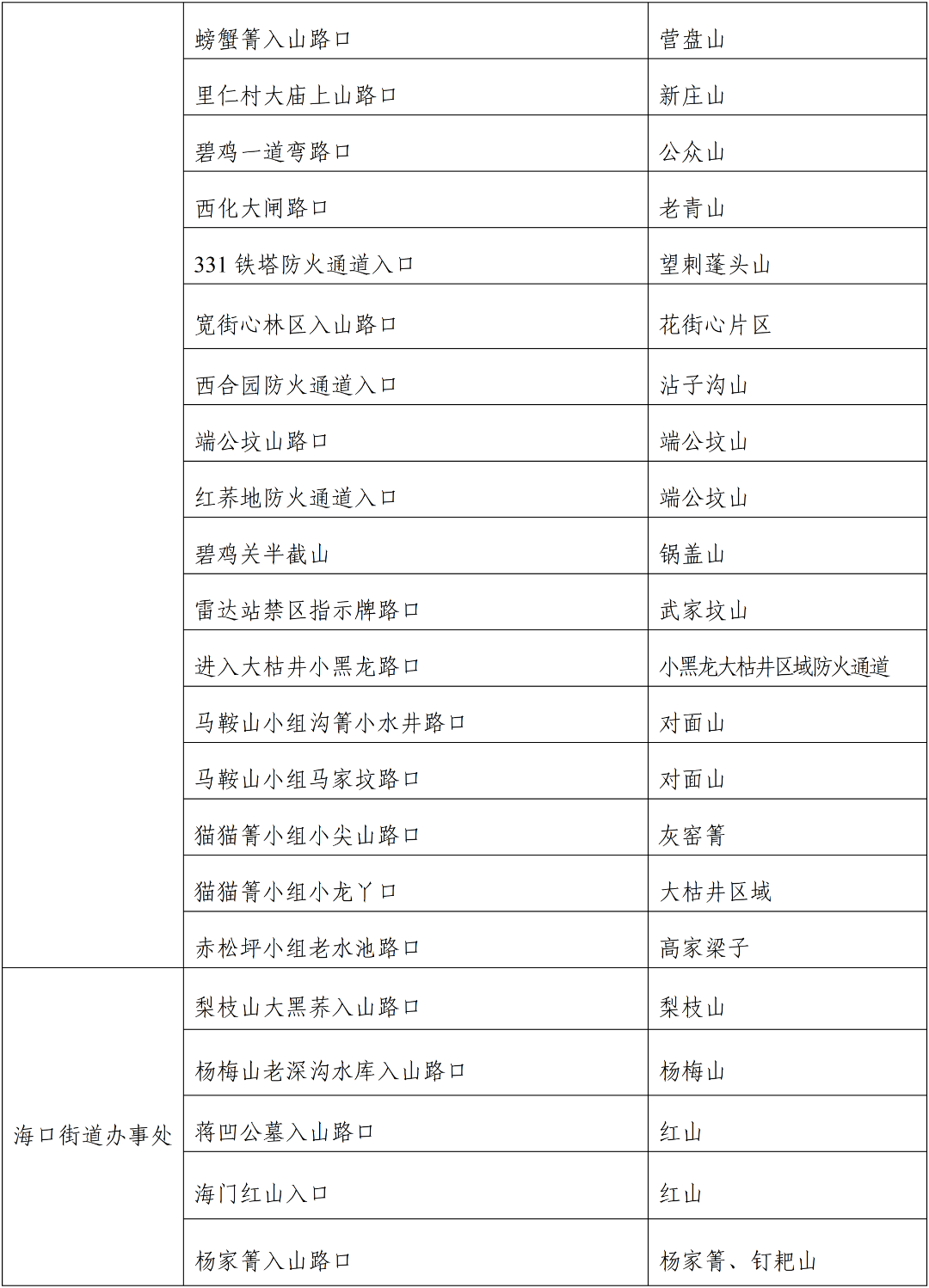
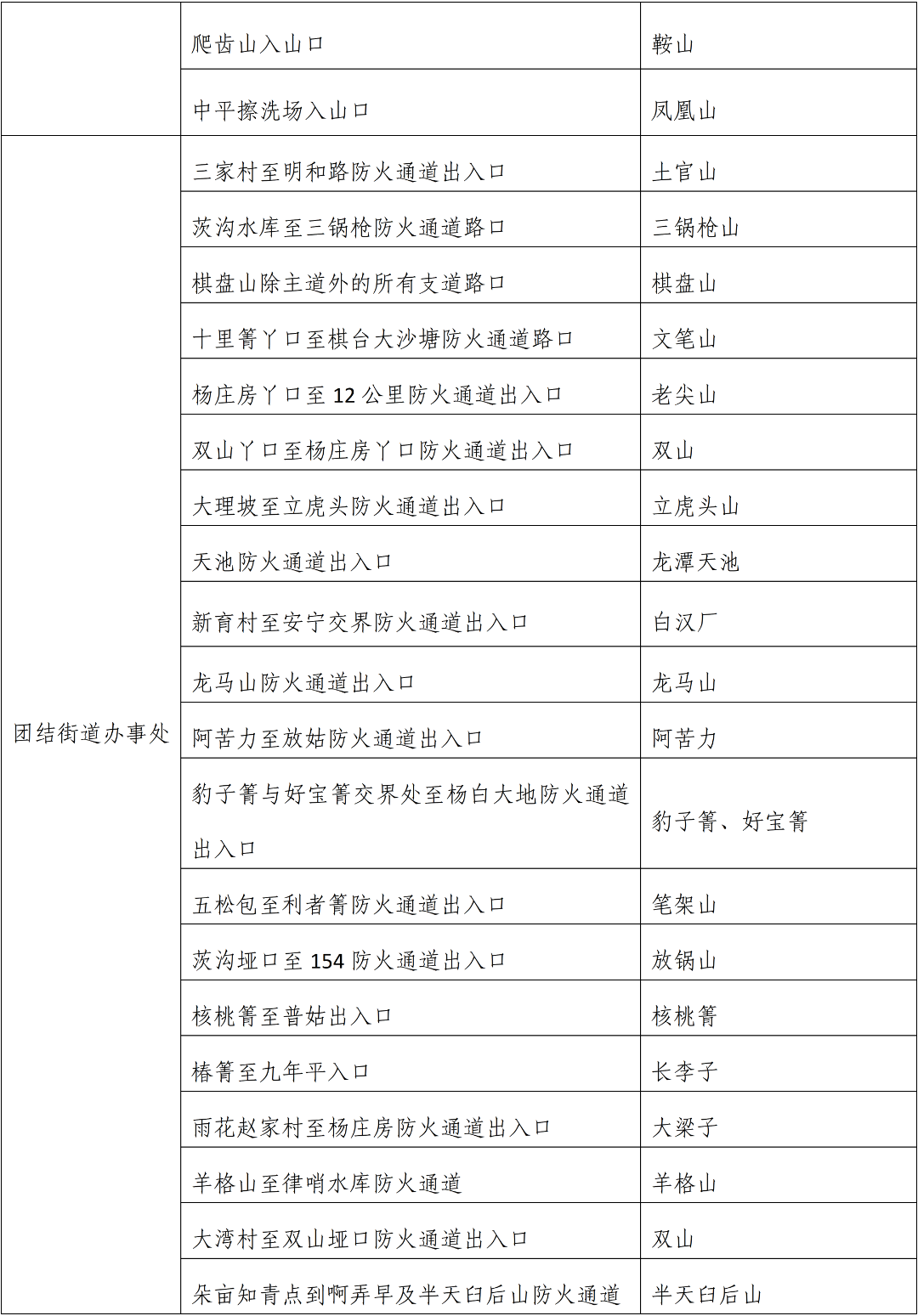
二、封山范围
根据《昆明市森林防火条例》第二十八条,对西山区高火险区以及进入高火险区林区道路进行封山管理,具体为:




三、封山管理
(一)在封山期限内,除林区内的单位和居民外,禁止任何单位和个人擅自进入封山范围。
(二)经批准进入封山范围的单位和个人、林区内的单位和居民,在封山范围内禁止从事以下活动:
1.携带火种、火源和易燃易爆物品进山入林;2.烧火取暖,野外吸烟、乱丢火种;3.烧荒火、地埂,焚烧垃圾、麦秆、枯枝杂草;4.野炊、生火烘烤食物;5.燃放烟花、爆竹、孔明灯;6.上坟烧香、烧纸等祭祀用火。
(三)封山范围内的饭店、宾馆、农家乐(经营户)、施工单位、电网管理单位必须接受森林草原防火安全检查,并在防火区内设置防火警示宣传标志,向进入其经营区域的人员告知防火注意事项。(四)违反以上规定的,按照《中华人民共和国森林法》《中华人民共和国草原法》《森林草原防灭火条例》《云南省森林防火条例》《昆明市森林防火条例》等有关规定,依法从重处罚。
四、实施主体
马街、碧鸡、海口、团结街道办事处,西山风景区管理局,西山林场、海口林场按照属地原则负责本通告的实施。
附图:西山区森林草原防火区区划示意图

五、法律责任
(一)防火区内的有关单位或者个人拒绝接受森林草原防灭火检查,或者接到森林草原火灾隐患整改通知书逾期不消除火灾隐患的,由县级以上地方人民政府林业草原主管部门、应急管理部门按照职责分工责令改正,对单位处1万元以上2万元以下罚款,对个人处300元以上3000元以下罚款。
(二)防火期内未经批准擅自在防火区内野外用火的,由县级以上地方人民政府林业草原主管部门责令停止违法行为,对单位处2万元以上10万元以下罚款,对个人处300元以上5000元以下罚款。
(三)高火险期内,未经批准擅自进入高火险区活动或者未严格按照批准的时间、地点、范围活动的,由县级以上地方人民政府林业草原主管部门责令改正,对单位处5000元以上2万元以下罚款,对个人处300元以上3000元以下罚款。
(四)参加森林草原火灾扑救的人员的有关补贴补助以及扑救森林草原火灾发生的其他费用,由火灾责任单位或者责任人支付。起火原因不清的,由起火单位支付。
(五)违反本公告规定,构成违反治安管理行为的,依法给予治安管理处罚;构成犯罪的,依法追究刑事责任。