春节在昆明怎么玩
观鸥喂鸥必不可少
海、陆、空集结
昆明观鸥超全交通攻略
速速收藏
↓↓↓
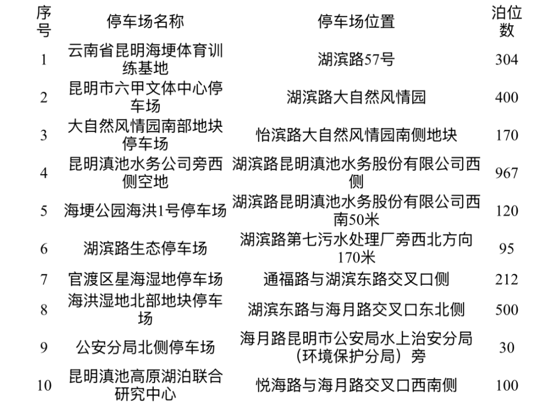
43个停车场、10868个停车泊位 观鸥停车看这里

为不断强化交通保障服务工作
进一步提升市民游客观光体验
观鸥季期间
共设置43个停车场
10868个停车泊位
供社会车辆停放
海埂大坝片区33个停车场 设置7970个停车泊位

海埂公园、海洪湿地片区10个停车场 设置2989个停车泊位

大家可以通过云智停车APP
查询停车场位置及停车泊位实时剩余数
了解目的地周边车位情况
观鸥公交专线 带你绿色观鸥
昆明公交集团在周末及法定节假日开行8条观鸥公交专线,包括4条免费公交专线、4条定制公交专线。同时,昆明公交集团还将重点做好29条途经观鸥热门区域的常规公交线路营运工作,全力满足市民、游客的观鸥出行需求。
4条观鸥免费公交专线 观鸥免费公交专线
在观鸥季周末及法定节假日
每天9:00—17:00运营
每15分钟发一趟车
并按照“人多车密”的原则
灵活调整发车间隔时间
线路一
地铁5号线大坝站A口(起始站)—地铁5号线大坝站A口(终到站),可接驳地铁5号线大坝站、滇池绿道、滇池东岸、彰美村码头。
途经站点:地铁大坝站(滇池路)、西贡码头(迎海路)、迎海路、闸口路口(观景路)、新河湿地、螺洲湿地、坝河湿地、彰美村码头、平桥村(广福路)、广福路口(滇池路)、地铁大坝站(滇池路)
线路二
地铁5号线迎海路站A口(起始站)—地铁5号线迎海路站A口(终到站),可接驳地铁5号线迎海路站、渔户村站,直达海埂大坝观景路观鸥核心区。
途经站点:迎海路站A口、七公里(滇池路)、海埂别墅区、观景路中段、海埂大坝车场、迎海路站A口
线路三
西山公园茶马花街(起始站)—融创文旅城(终到站),点对点直达线路。
线路四
地铁3号线西部汽车站D口(起始站)—融创文旅城(终到站),点对点直达线路。
4条观鸥定制公交专线
观鸥定制公交专线
在观鸥季周末及法定节假日
每天9:00—15:30运营
每20分钟发一趟车
票价5元
可使用公交IC卡
电子支付及现金投币
线路一
拓东体育馆(东风东路)(起始站)—海埂大坝车场(终到站)
途经站点:拓东体育馆(东风东路)、双龙商场、老年活动中心、海埂大坝车场
线路二
眠山车场(人民西路)(起始站)—海埂大坝车场(终到站)
途经站点:眠山车场(人民西路)、张家村(兴苑路)、平桥村(广福路)、海埂大坝车场
线路三
螺蛳湾公交枢纽站(起始站)—海埂大坝车场(终到站)
途经站点:螺蛳湾公交枢纽站、官渡古镇(广福路)、前兴路口(广福路)、海埂大坝车场
线路四
官渡广场(国贸路)(起始站)—海埂大坝车场(终到站)
途经站点:官渡广场(国贸路)、双桥村、海宏路口(前卫西路)、海埂大坝车场
29条常规观鸥公交线路
常规观鸥公交线路
途经大观楼、融创文旅城
海埂大坝等观鸥热门区域
将适时增加运力
大观楼片区(11条)
4路、52路、22路、97路、104路、124路、166路、184路、262路、Z131路、C8路
彰美村码头片区(4条)
91路、199路、Z72路、K52路
融创文旅城片区(4条)
51路、81路、100路、Z145路
海埂大坝片区(10条)
24路、44路、73路、94路、106路、171路、K25路、K31路、K50路、观1路
滇池黄金岸线旅游巴士
价格:全价票59.9元/人; 儿童1.2米以下的免票(无座),1.2米以上的需购票乘车。
购票:线上购票小程序检索滇池黄金旅游岸线巴士,线下直接前往乘车点在大巴车上购票。购票时间从前一天的零点起到乘车当天的下午两点结束,可中途自行前往下一个站点买票,通票票价不变。
滇池水上观鸥巴士开通 多条热门线路供你选
近日, 滇池观景码头开通了全新滇池水上观鸥巴士,此次新开通的巴士专线往返于海埂大坝北码头(滇池观景码头)和彰美村码头之间,同日往返4趟,为市民游客提供通勤及乘船游滇池的双重体验。

据运营中心钟姓工作人员介绍,“水上观鸥巴士” 每天4趟,其中海埂大坝北码头于13点和15点开船,彰美村码头则为14点、16点间开船,单程行驶时常30分钟左右,每班船承载量为27人。
水上观鸥巴士
价格:全价票100元/人
购票地点:海埂大坝北码头、彰美村码头乘船处

花式“宠客” 在昆明下飞机就看海鸥
“把行李寄存在机场,全程不花一分钱就能体验到观鸥的乐趣。”

红嘴鸥主题航班载着浪漫起飞

自10月1日“鸥遇昆明”红嘴鸥主题航班启航以来,祥鹏航空将B7989飞机客舱打造成充满海鸥元素的特色航班。旅客踏入客舱,就能看到以滇池、白云和红嘴鸥为核心元素精心打造的内饰,仿佛瞬间置身于滇池湖畔,亲身感受滇池、海鸥交织而成的美丽画卷,感受昆明独特风情,让旅客对观赏红嘴鸥充满了期待。
“滇池旅游体验馆”带来观鸥新体验
“滇池旅游体验馆-昆明机场城市候机驿站”路线将为中转时长在6小时以上的旅客提供城市观光服务,并提供免费休息、航班查询、车辆预约等服务。

候机驿站位于滇池大坝旁,专为中转时长超过6小时的旅客设置。候机驿站内不仅提供免费的航班查询、车辆预约等基础服务,还设有云南特色商品、文创产品展示销售区,让旅客在等待中转的同时,也能体验云南特色产品和文化魅力。
今年春节,带上你的相机和好心情,来昆明赴一场期盼已久的“鸥”遇,与这些可爱的精灵共度一个难忘假日时光吧。(昆明文旅)
信息港微信公众号
信息港官方微博