国庆节即将到来
7天的假期
群众出行意愿强烈
为保障国庆节期间人民群众平安出行
有效预防及减少交通事故的发生
营造良好的交通环境
云南公安交警
公布国庆节期间道路交通安全“两公布一提示”
请广大交通参与者合理选择出行时间、线路和方式
避开高峰时段和拥堵路段
谨慎驾驶、安全出行

2024年国庆假期共7天
10月1日至7日放假调休
9月29日(星期日)
10月12日(星期六)上班
根据国务院有关通知要求
2024年国庆节假期
全国收费公路继续对
7座以下(含7座)小型客车
免收车辆通行费
具体免费时段从
10月1日00:00开始
10月7日24:00结束
为全力做好2024年国庆节假期交通安保工作,最大限度防范事故和交通拥堵,为群众出行创造安全畅通的道路交通环境,云南省公安厅交通警察总队结合近3年国庆节假期交通事故、交通违法、交通流量及天气等情况开展深入分析研判,对今年国庆节假期道路交通安全做出如下提示:
一、国庆假期交通流量分析预测
2024年国庆假期(10月1日至7日)为金秋时节,也是今年最后一次“旅游大迁徙”,高速公路实施小型客车免费通行政策,群众旅游、探亲访友、学生放假出行等需求旺盛,各类交通安全风险突出。(一)全省高速公路交通流量预测预计9月30日17时至20时、10月1日(长假第一天)9时至13时为高速公路出程拥堵高峰;10月6日(长假第六天)、10月7日(长假最后一天)为高速公路返程拥堵高峰,15时至21时拥堵程度较高。(二)出入昆高速公路交通流量预测对近3年国庆假期出入昆高速流量统计分析,预计今年假期日均流量会比平时日均流量多65%左右,达到48.7万辆次以上,峰值可能达到50万辆次左右,出入昆明高速公路通行状况将趋于超饱和状态。
二、国庆假期天气情况分析研判
据云南省气象台预测,国庆期间,我省部分地区有中到大雨天气,给交通出行带来不利影响,加之节日期间人流、车流大,外省游客较多,天气、路况不熟,极易引发追尾碰撞事故。
三、近三年全省国庆假期交通事故分析
近三年国庆假期,全省平均发生一般程序处理的道路交通事故230起,平均发生简易程序处理的交通事故14911起。其中,2021年、2022年、2023分别发生交通事故282起、227起、180起。从简易程序处理的道路交通事故情况看,近3年分别发生交通事故14953起、11626起、18155起(如图1所示)。

图1 近三年国庆假期交通事故情况
近三年国庆假期全省国庆假期交通事故主要呈现的规律特点分析如下:(一)节日第一、二天和节前一天事故高发,晚间事故较为集中。国庆假期头两天和节前一天出行集中,事故相对较多。(如图2、图3所示)。从交通事故24小时分布情况看,14时至15时、18时至22时事故高发,发生的一般程序事故占到总量的35.12%(如图4所示)。

图2 近三年国庆假期一般程序事故逐日分布情况

图3 近三年国庆假期简易程序事故逐日分布情况

图4 近三年国庆假期一般程序事故24小时分布情况
(二)节日期间小型客车、私家车肇事突出。小型客车引发的较大事故突出(如图5所示),从车辆使用性质看,私家车肇事占比高且逐年上升,占比从2021年的83.74%上升到2023年90.85%,上升7.11个百分点。

图5 近三年国庆假期主要肇事车辆类型
(三)农村道路事故高发,高速公路事故较平时上升,省道较大事故高发。农村道路发生的事故起数占国庆假期事故起数总数的35.41%(如图6所示)。高速公路事故起数高于平时(3.11%)0.81个百分点,特别是简易程序交通事故增幅较大,国庆期间高支队辖区简易程序事故日均91起,是平时日均17起的5.35倍。

图6 近三年国庆假期不同道路事故情况
(四)碰撞运动车辆事故多发。碰撞运动车辆事故占国庆事故的54.72%(如图7所示)。高速公路以追尾碰撞事故为主,普通国省道主要以车辆之间的侧面碰撞、正面碰撞事故为主。

图7 近三年国庆假期一般程序事故形态
(五)酒驾醉驾、无证、超速等严重违法行为引发事故突出。酒驾醉驾、无证驾驶、超速行驶、未按规定让行、未避让行人等重点违法行为肇事突出。其中,酒驾醉驾肇事居首位,占总量的34.08%(如图8所示)。节日期间酒驾醉酒肇事占比高于平时(33.8%)0.28个百分点。

图8 近三年国庆假期一般程序事故原因统计图
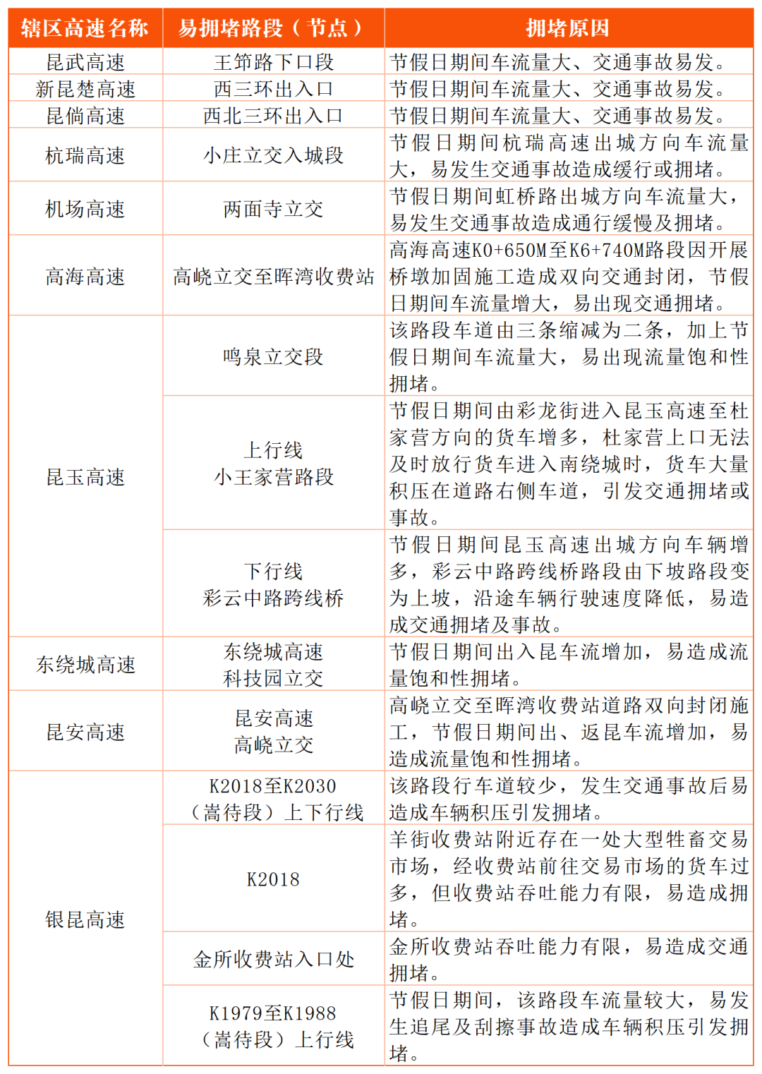
四、昆明周边道路易拥堵路段

五、国庆假期出行交通安全提示
出行前准备要做好。出行前应提前关注相关部门发布的交通路况及天气预报信息,了解道路拥堵情况、天气情况及沿途加油站、充电桩点位信息,遇到降雨天气,应降低车速,保持安全车距,牢记“降速、控距、亮尾”三要素。
车辆安全检查要做好。出行前要给车辆做好全面检查,包括车辆转向、制动、轮胎、灯光等安全技术性能,避免开“带病车”上路,并检查好油箱情况,新能源汽车要检查好电量。
请勿疲劳驾驶。行程及休息时间要安排合理,确保睡眠充分。白天连续驾驶4小时、夜晚连续驾驶2小时,停车休息不少于20分钟。行车途中若感觉困倦、状态不佳,请选择安全地点停车休息,待精力恢复后再出发。
拒绝酒驾。饮酒导致人反应迟钝、行动迟缓,千万谨记:开车不喝酒,喝酒不开车。
规范系好安全带。研究表明,规范使用安全带,可以在发生交通事故时至少减低40%的伤害。不管是驾车还是乘车,请全程全员规范系好安全带。
避免分心驾驶。研究表明,驾驶车辆接打电话产生的事故风险是正常驾驶的4倍。驾驶人在驾车时请集中精力,不要有接打电话、抽烟、吃零食,发送短信、微信等妨碍安全驾驶的行为。
不占用应急车道。应急车道是“生命通道”,如遇道路拥堵,请耐心等待、依次排队通行,切莫占用应急车道,以免影响应急救援车辆通过。
农村道路弯多路窄,驾驶车辆务必小心慢行。在农村道路驾车,请注意观察路况,严格遵守限速规定,不要超速行驶。弯坡路段请勿违法超车,违法占用对向车道逆行,经过村庄、路口、转弯处要提前鸣喇叭,夜间注意变换远近光灯提醒对向来车。
自驾出游不争道抢行,不开斗气车。行经拥堵、通行缓慢的路段,请服从现场管理人员指挥,不强行加塞,不争道抢行,遇事要保持冷静,勿开“斗气车”。外地游客自驾游云南时,请提前了解道路情况,做好适应高原环境的准备。
拒绝乘坐非法营运车辆。假期是长途客运的“黄金期”,请选择乘坐正规的客运车辆,切勿乘坐站外私揽客源的客车,勿贪便宜方便乘坐非法营运车辆或超员车辆。
谨记“车靠边、人撤离、摆标识、即报警”交通安全警句。行经高速公路若发生故障或交通事故,要立即开启危险报警闪光灯,在来车方向150米处摆放警告标志,车上人员迅速撤离至护栏外安全地点,拨打122报警电话并等待救援,避免发生二次事故。(来源:云南交警)