9月22日,
2024昆明高原半程马拉松暨昆明玉溪双城马拉松(昆明站)举行。
小编整理了关于比赛赛程、交通等多个攻略,
方便大家全面了解赛事安排。
快一起来看吧~
【赛事攻略】
一、半程马拉松(21.0975km)
赛事时间:9月22日 8:00
赛事规模:10000人
赛道路线:拓东体育中心(起点)—(左转)东风东路—(左转)北京路— (右转)金碧路—(左转)东寺街—(右转)环城南路—(左转)海埂路—前兴路— 金湖路—(左转)环湖东路—(左转)滇池会展西路—巫家坝路(折返)—滇池会展 北路—昆明滇池国际会展中心(终点)。
二、欢乐跑(约 4 公里)
赛事时间:9月22日8:00
赛事规模:5000人
赛道路线:拓东体育中心(起点)—(左转)东风东路—(左转)北京路—(右 转)金碧路—(左转)东寺街—(右转)环城南路—(左转)海埂路— 云纺文创园(终 点)。
小编特别提醒,
起点周边赛道将提前进行交通管制,
建议预留充足的出行时间,
建议至少提前 1 小时到达赛事起点拓东体育馆。




三、饮水、饮料、能量补给站点

四、比赛关门距离和时间

备注:如发生特殊情况,组委会有权决定提前关门,参赛选手须服从统一安排。
五、医疗救护
组委会在起点、沿途(沿赛事路线每2.5公里)及各组别终点设立固定医疗点;赛道沿途设有移动医疗救援服务,沿参赛选手的跑进路线,有急救车跟随。赛道沿途每100米设置有一名医疗服务志愿者,协助医疗救护、维护比赛秩序,参赛选手可随时向他们请求帮助。
六、移动卫生间、垃圾处理与临时喷淋设置
起点、沿途赛道每间隔2.5公里及各项目终点设移动卫牛间。
为保护环境,选手在比赛起终点及沿途非卫生间区域不得随地便溺,不得随意丢弃任何口罩、包装纸、瓶罐和垃圾,应尽量将其投入组委会设置的专门的垃圾箱、垃圾袋内。
组委会将根据比赛日的天气情况,在半程马拉松赛道10km、15km、17.5km、20km处设置临时喷淋装置。
【安检攻略】
本届赛事实行严格的安检措施,
所有参赛运动员及工作人员都将进行安全检查。
安检时间于2024年9月22日6:00开始。
所有参赛人员需提前到达,
并尽量减少随身携带物品以便能快速通过安全检查入场。
要注意禁止携带部分物品和限制携带部分物品
↓↓↓
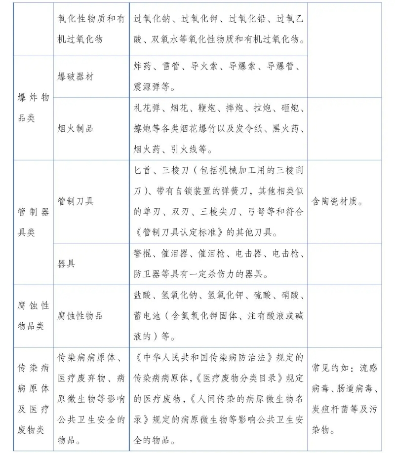
一、禁止携带物品目录



二、限制携带物品目录

三、存取衣
半程马拉松选手在起点指定区域按号段进行存衣,到达终点后,请到指定区域凭相同的号码布取衣。贵重物品不要存放在包内(如手机、手表、耳机、有效证件、现金、各种钥匙、信用卡、电子产品等),如发生损坏或遗失,一切后果由选手本人承担。
比赛当天起点存衣服务将于第一枪鸣枪前15分钟截止,请选手做好时间安排。
半程马拉松选手在比赛当日12:00前到终点指定区域领取个人存放物品。
如超过领取时间没有领取的,可于赛后一周内到赛事组委会领取;一周内不领取,组委会将按无人领取处理;如未按照组委会指定时间、地点和方式存衣,导致存衣包丢失,组委会不承担责任。欢乐跑、亲子生态跑选手不提供存衣。
【出行攻略】
为保障赛事顺利进行,
并满足参赛人员乘车需求,
赛事期间,
参赛选手可免费乘坐地铁,
还有9条公交专线免费坐。
一、地铁乘坐
参赛人员持号码布到车站客服中心领取免费进站票进出车站。
据初步预测,赛事期间地铁1号线和2号线首期火车北站至塘子巷站、3号线大树营站至大渔路站、5号线五一路站至滇池国际会展中心站及周边区域的客流总量将增加。为确保地铁运营安全有序,昆明地铁安排16列备车,根据客流变化及应急疏散需要,随时准备好上线加开。同时,在西部汽车客运站、大渔路站、拓东体育馆站及岔街站增配客运服务人员,引导乘客顺利到达赛场,在环城南路站、弥勒寺站、严家地站设置无行李安检通道。
此外,为应对赛事结束后返程客流,地铁5号线滇池国际会展中心站在日常开启4台安检机的基础上增配至8台,22日启用站厅两端客服中心,站厅A、B端各启用3台安检机,站内备用2台,提前配置好安检人员,保障乘客有序通过安检。
二、公交线路
昆明公交集团为参赛选手开通9条免费公交专线,所有参赛选手在赛事当天可凭参赛号码布免费乘坐公交车。
22日开通6条参赛选手摆渡专线及2条赛后摆渡专线。
此外,赛事期间70条公交线路进行临时调整,其中197路、209路、256路、262路、Z4路、Z60路、K22路、K28路、K31路、K51路10条线路22日临时停运,待赛事交通管制解除后恢复营运。
(1)亲子跑摆渡专线
线路起终站为地铁3号线西部汽车站D口(起始站)→融创文旅城(虾塘路)(终到站)。途经春雨路、大渔路、积盛路、195号路。赛前送达服务时间为7:00至9:00,赛后返回服务时间为12:30至14:30。
(2)参赛选手摆渡专线
线路一:北市区车场摆渡专线
起终站:北市区车场(起始站)→云南省拓东体育场(拓东路)(终到站)。途经霖雨路、北京路、人民东路、环城东路、拓东路。服务时间为5:30至6:30。
线路二:东部公交枢纽站(花之城广场)摆渡专线
起终站:东部公交枢纽站(起始站)→花之城广场(途经站)→云南省拓东体育场(拓东路)(终到站)。途经照青街、金瓦路、虹桥路、人民东路、环城东路、拓东路。服务时间为5:30至6:30。
线路三:巫家坝车场摆渡专线
起终站:巫家坝车场(起始站)→云南省拓东体育场(拓东路)(终到站)。途经雨龙路、关景路、民航路、环城南路、拓东路。服务时间为5:30至6:30。
线路四:螺蛳湾二期车场摆渡专线
起终站:螺蛳湾二期车场(起始站)→云南省拓东体育场(拓东路)(终到站)。途经商盛路、商城大道、商博街、彩云北路、东郊路、拓东路。服务时间为5:30至6:30。
线路五:前兴路公交车场摆渡专线。
起终站:前兴路公交车场(起始站)→云南省拓东体育场(拓东路)(终到站)。途经河宏路、前福路、日新东路、春城路、环城南路、拓东路。服务时间为5:30至6:30。
线路六:海源寺公交车场摆渡专线
起终站:海源寺车场(首创奥特莱斯)(起始站)→云南省拓东体育场(拓东路)(终到站)。途经西三环、滇缅大道、人民西路、人民中路、人民东路、环城东路、拓东路。服务时间为5:30至6:30。
(3)赛后摆渡专线
线路一:云纺摆渡专线(点对点直达)
起终站:云纺(起始站)→环城南路地铁站(终到站),途经环城南路。服务时间为8:30至10:30。
线路二:滇池会展中心摆渡专线
起终站:滇池会展中心(小镇西路)(起始站)→昆明站(永平路)(终到站)。途经站点为会展中心(小镇西路)(起始站)→双凤路口(广福路)→小街(官南大道)→银海森林小区(日新路)→福德地铁站(双桥村)→昆明站(永平路)(终到站)。途经小镇西路、环湖东路、昌宏西路、广福路、官南大道、日新路、春城路、永平路。服务时间为9:30至12:30。