党的二十大报告提出,“坚持为党育人、为国育才,全面提高人才自主培养质量,着力造就拔尖创新人才,聚天下英才而用之”。作为国家通讯社新华社主办的综合新闻信息服务门户网站,新华网持续以深邃视野,坚定信念,多元策略推动教育事业发展,不断为教育领域的全面发展与创新转型注入活力。
为更好地聚焦各级各类院校、企业及机构实例,宣传推广各类院校、企业及机构创新举措与先进经验。新华网将以“守正·创新·未来”为主题,推出“2024全国教育优秀案例征集”活动,面向全国公开征集具有创新性和推广性的教育典型成功经验和实践成果,宣传各类院校、企业及机构创新举措与先进经验。
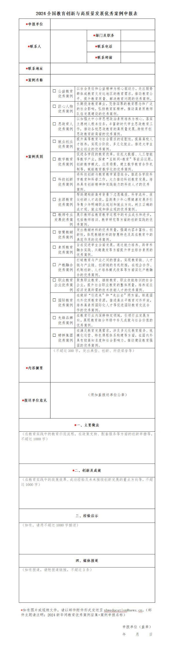
征集方向分为:公益教育、匠心人物、思政育人、就业创业、数字教育、科技创新、生涯教育、教师专业发展、智慧教辅、素质教育、产教融合、职业教育企业、国际教育、先锋品牌、榜样集团等十五大类,每一类别将从中筛选出十个优秀典型案例。
案例征集期间,由专家和学者组建的案例评审委员会将对报送案例进行初筛。新华网将为优秀案例制作展示专题,进行公示及宣传。
优秀案例榜单将于新华网教育论坛十五周年活动现场公布。
附件1:
“2024全国教育优秀案例征集”启事
一、征集内容
优秀案例征集活动聚焦各级各类院校、企业及机构的实例,征集方向分为十五大类,每一类将筛选出十个优秀典型案例。
具体方向及要求如下:
1、公益教育优秀案例
以社会责任和公益精神为核心驱动力,关注弱势群体或教育欠发达地区的教育需求,推动教育公平、提升教育质量、解决教育问题的优秀案例。
2、匠心人物优秀案例
长期投身教育事业,凭借深厚的教育理念和广泛的社会影响,弘扬教育家精神,推动高素质教师队伍发展建设的优秀案例。
3、思政育人优秀案例
以加强大中小学思想政治素质培养为核心,落实立德树人根本任务,丰富新时代学生思政教育工作,推动各校思政教育的高质量发展,持续开创思政教育新局面的优秀案例。
4、就业创业优秀案例
提升高等教育与社会需求的适配性,提高高校人才培养,实现分阶段、多元化就业,推进大学生就业创业的优秀案例。
5、数字教育优秀案例
促进各学段的教育改革,依托大数据、人工智能等数字产业,探索“互联网+教育”等前沿议题,创新教学模式、应用场景、建立数字教育合作机制等,赋能教育数字化的优秀案例。
6、科技创新优秀案例
将科技创新与教育教学紧密结合,推进各学段科学教育和科普工作,大力推动科创教育发展,培养具有创新精神和实践能力的科技人才的优秀案例。
7、生涯教育优秀案例
帮助建构新高考背景下志愿填报、科学选科、拔尖创新人才选拔,监测青少年心理健康发展并引导青少年明确职业规划和就业方向,树立正确的成才观、就业观和择业观的优秀案例。
8、教师专业发展优秀案例
展示教师在教育教学过程中的专业成长和进步,包括教师培训、教学研究等方面的创新实践的优秀案例。
9、智慧教辅优秀案例
突出教辅材料的优秀质量,强调内容丰富性、创新性,体现教辅材料的智慧特色及其在教育中的典范作用的优秀案例。
10、素质教育优秀案例
旨在促进学生全面发展,通过能力培养、跨学科融合实践、兴趣激发等方面提升学生综合素质的优秀案例。
11、产教融合优秀案例
打破教育与产业之间的壁垒,实现教育链、人才链与产业链、创新链的有机衔接,在校企合作、机制创新、人才培养模式改革等方面深化产教融合的优秀案例。
12、职业教育企业优秀案例
聚焦职业教育、继续教育、职业技能培训的社会企业,提升社会职业教育的整体质量,培养适应经济发展所需的技术技能人才的优秀案例。
13、国际教育优秀案例
在做好“引进来”和“走出去”两方面,联通国内外优质教育资源,推进高水平教育对外开放,培养高素质国际化人才等促进国际教育交流合作的优秀案例。
14、先锋品牌优秀案例
在教育行业内深耕特定领域,引领行业发展方向,展现教育细分市场中非凡成就与社会价值的优秀案例。
15、榜样集团优秀案例
在满足教育发展需求,涉及多元化教育服务、规模化运营、特色课程体系构建等方面,在国内外具有较高知名度和社会影响力,推动建设教育强国的优秀案例。
三、征集时间
2024年5月10日起至2024年10月20日
四、征集流程
案例征集 → 集中评选 → 优秀案例发布 → 宣传推广典型案例
五、提交方式
(一)投稿渠道
“2024全国教育优秀案例征集”开设以下投稿通道:
1、填写“2024全国教育创新与高质量发展优秀案例申报表”,并发送至邮箱:xhweducation@news.cn(邮件主题请注明:2024新华网教育优秀案例征集),有关图片、媒体报道复印件等可作为附件同时发送。
2、征集活动联系方式:商老师 010-88050757 辛老师 18610029969
(二)投稿要求
1、必须保证案例的真实性、创新性、实效性和典型性。
2、案例应突出自身特色、具备典型性,做到主题明确、聚焦实践,具有较强的榜样力量和推广价值,对其他各相关领域的单位和个人的工作实践具有借鉴意义,具体内容应该包括:
(1)申报单位简介与案例名称;
(2)案例背景、基本情况、目标及最后结果的概述;
(3)主要方法做法的描述;
(4)主要成效和成果的描述;
(5)经验启示与主要意义的描述;
(6)为便于准确清晰地了解相关情况,请将案例做法与取得成效分开撰写。
注:每个案例只能选择一种征集方向提报。
3、案例可采用文本、视频或音频三种表现形式。
4、文本案例应当主旨清晰、层次分明、资料翔实,具体介绍文字字数要求1000-5000字,并需附上图片或视频。图片附件包括1张主图及4张以上副图。图片须为jpg格式,每张图片长边需大于2000px,数据不低于2MB、不超过5MB。视频规格参考视频案例要求。
5、音视频案例时长为3-5分钟,要求主题明确、逻辑清晰、关键信息完整,并提供案例封面图片,封面图片须为jpg格式,长边需大于2000px,数据不低于2MB、不超过5MB。
6、视频案例应统一采用横屏拍摄,画幅16:9,视频分辨率1920×1080,清晰度1080P。视频文件大小原则上不超过1GB,如超过1GB,建议分段上传(建议采用mp4格式)。视频中不得添加任何水印标识,不得插入任何商业广告。
7、音频文件大小原则上不超过20MB,如超过20MB,建议分段上传(建议采用mp4格式),音频中不得插入任何商业广告。
附件2:2024全国教育创新与高质量发展优秀案例申报表(点击可下载)
