3月31日,2024年昆明市主城区小学一年级招生入学信息正式公布。家长可通过昆明市义务教育阶段招生入学系统(简称“昆明义招网”,网址:www.kmyzw.cn)查看公办小学招生范围。
据悉,2024年昆明市主城区小学一年级信息确认工作将继续采用网上信息确认的方式进行。4月1日-9日,家长上传材料;4月10日-14日,审核材料并反馈。家长可登录“昆明市义招网”(网址:www.kmyzw.cn)查看《昆明市主城区2024年小学一年级网上信息确认操作说明》。
同时,为做好昆明市2024年外来务工人员随迁子女小学一年级新生入学工作,4月10日—14日期间,主城区共设立外来务工随迁子女小学一年级入学确认点151个,负责对申请公费学位的随迁子女材料进行审核。家长如有疑问,可以拨打确认点的电话咨询。在市农民工维权中心(人民东路198号新工人文化宫A栋2楼)设1个服务点,仅提供咨询服务。
根据《昆明市主城区小学一年级招生入学流程图》,5月15日,领取入学通知。(春城晚报-开屏新闻 记者李思家 罗南 颜瀛 张清)

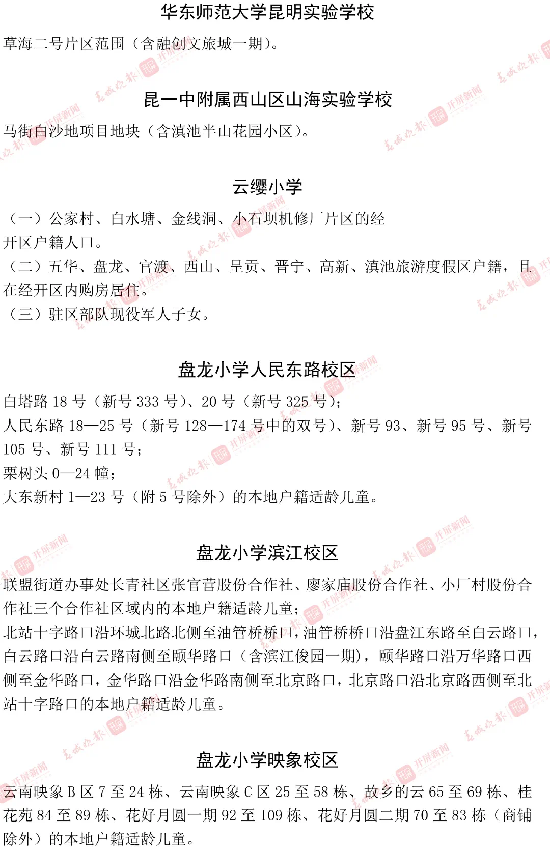
以下为昆明部分公办小学招生范围
▼▼▼



















昆明市、区教育体育局联系电话
◉昆明市教育体育局:0871-63135518
0871-65879063(信息确认期间开通)
0871-65879073(信息确认期间开通)
◉五华区教育体育局:0871-64193662
18860701076 (信息确认期间开通)
13529354874 (信息确认期间开通)
◉盘龙区教育体育局:0871-63163940
0871-63166940(信息确认期间开通)
18987158940 (信息确认期间开通)
◉官渡区教育体育局:0871-67176664
0871-67199505(信息确认期间开通)
0871-67196912(信息确认期间开通)
◉西山区教育体育局:0871-68226231
0871-68212928(信息确认期间开通)
0871-63662753(信息确认期间开通)
◉呈贡区教育体育局:0871-67478393
0871-67476807(信息确认期间开通)
0871-67476506(信息确认期间开通)
◉经开区教育体育局:0871-68163065
0871-67410300(信息确认期间开通)
0871-64870095(信息确认期间开通)
◉晋宁区教育体育局:0871-67894464
0871-67892240(信息确认期间开通)
0871-67894006(信息确认期间开通)