云南师大附中是一所历史悠久、治学严谨、学风浓厚、人才辈出、在省内外基础教育界享有盛名的省属一级一等完全中学,是云南省科技教育的示范学校,是国家基础教育重点科研课题基地学校,是全国现代教育技术实验学校,是中国教育学会高中教育专业委员会、全国部分大学附中协作体、全国知名中学科研联合体的理事单位,是全国民族团结先进单位、全国教育系统先进集体。

云南师大附中创建于1940年11月21日,前身是“国立西南联合大学师范学院附设学校”,简称“联大附校”。1942年中、小学分开设置,改名为“国立西南联合大学师范学院附属中学”,简称“联大附中”。抗战胜利后,组成西南联大的清华、北大和南开三所大学复员北返,1946年更名为“国立昆明师范学院附属中学”。新中国成立后,人民政府接管,1950年改名为“昆明师范学院附属中学”。1984年“昆明师范学院”更名为“云南师范大学”,附中随之易名为“云南师范大学附属中学”。
学校地处昆明市高新技术开发区洪源路36号,占地面积160亩,建筑面积7万多m2。校园布局合理,设计精巧,环境优美,四季鲜花盛开,营造了一个优雅、舒适的育人环境;设施设备齐全,功能完善,有配备了各种现代化教学实验设备、气势恢弘的教学综合楼,现代化程度很高的信息中心,适合学生发展特长的音体馆,功能齐全的生活服务综合楼,温暖舒适的学生公寓;另有达到国家标准的塑胶田径运动场、篮球场、排球场;馆藏图书59679万册,电子图书3万册,书刊杂志220种,报纸20多份;实现了教育、教学和管理网络化。这里已成为有理想的教师实现个人价值的舞台,万千学子放飞理想的乐园。
招生计划:
2023年云南师大附中在昆明市六城区的招生待上级主管部门审核后向社会公布。云南师大附中在昆明市六城区的招生,由昆明市招生考试院统一组织录取。(补充说明:2022年云南师大附中面向昆明市五华、盘龙、官渡、西山、呈贡和晋宁六城区招收了公费学位生840人)
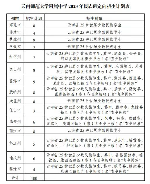
根据《云南省教育厅 云南省民族宗教事务委员会关于做好2023年云南师范大学附属中学、云南民族中学、云南民族大学附属高级中学云南省民族团结进步示范高中班招生工作的通知》,2023年云南师大附中面向全省招收25种少数民族应届初中毕业生100名。(各州市招生计划看下表)

(民族班招生表)
学费:700元/学期
住宿费:1200元/年
学校地址:昆明市五华区洪源路36号
咨询电话:
0871-68312226
0871-68313609
0871-68323522