近日,昆明市盘龙区政府发布《昆明市盘龙区发展和改革局关于昆明市盘龙区全民健身中心建设项目可行性研究报告的批复》《昆明市盘龙区发展和改革局关于昆明市盘龙区银杏体育公园建设项目可行性研究报告的批复》。
为补足盘龙区北部区域群众体育设施城市功能短板,完善体育设施,提供全民健身活动场所,增加居民运动空间,计划在北部新城瀑布公园片区,新建盘龙区全民健身中心和银杏体育公园项目,两个项目总投资(不包含土地费用)达到39001.27万元。

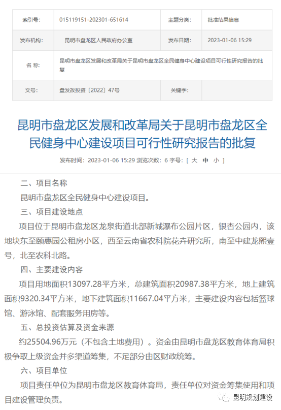
盘龙区全民健身中心建设项目
项目建设地点:
项目位于昆明市盘龙区龙泉街道北部新城瀑布公园片区,银杏公园内,该地块东至颐惠园公租房小区,西至云南省农科院花卉研究所,南至中建龙熙壹号,北至农科北路。
主要建设内容:
项目用地面积13097.28平方米,总建筑面积20987.38平方米,地上建筑面积9320.34平方米,地下建筑面积11667.04平方米,主要建设内容包括篮球馆、游泳馆、配套服务用房等。
总投资估算及资金来源:
约25504.96万元(不包含土地费用)。资金由昆明市盘龙区教育体育局积极争取上级资金并多渠道筹集,不足部分由区财政统筹。


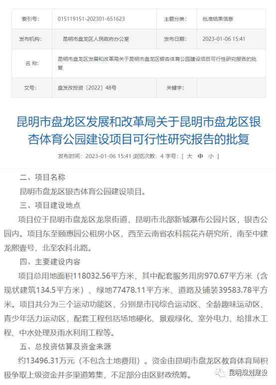
盘龙区银杏体育公园建设项目
项目建设地点:
项目位于昆明市盘龙区龙泉街道,昆明市北部新城瀑布公园片区,银杏公园内。项目东至颐惠园公租房小区,西至云南省农科院花卉研究所,南至中建龙熙壹号,北至农科北路。
主要建设内容:
项目总用地面积118032.56平方米,其中配套服务用房970.67平方米(含现状建筑134.5平方米),绿地77478.11平方米,道路及铺装39583.78平方米。
项目共分为三个运动功能区,分别是市民综合运动区、全龄趣味运动区、青少年活力运动区,配套工程包括场地硬化、景观绿化、室外电力、给排水工程、中水处理及雨水利用工程等。
总投资估算及资金来源:
约13496.31万元(不包含土地费用)。资金由昆明市盘龙区教育体育局积极争取上级资金并多渠道筹集,不足部分由区财政统筹。

这两个新建的体育项目均位于北部山水新城片区,将为人民群众提供高质量的全民健身服务,面向群众、面向社会,发挥体育中心的社会公益服务功能,为市民提供多样化、品质优、门类较为齐全的各类体育及其相关服务,达到推进现代化体育强国建设,加快全民健身工作,建设高原体育基地群的目的,同时有利于加快推进昆明市体育基础配套设施建设和社会经济发展。
此外,项目的成功实施能改善和提高居民的体育设施条件和生活水平,实现政府、企业、居民三赢的良好局面,具有良好的社会效益,将补齐盘龙区北部区域群众体育设施城市功能短板,极大缓解北部新区竞技体育、全民健身设施、训练培训场地不足的现状,为北部新区居民提供具有一定规模、高品质、时尚、生态的全民健身活动场所,促进盘龙区文体事业的发展。(来源:昆明规划建设)