日前
云南省人民政府公布了
云南省第五批
省级非物质文化遗产代表性项目名录
共有145项入选
详情如下
云南省人民政府
云政发〔2022〕55号
云南省人民政府关于公布云南省第五批
省级非物质文化遗产代表性项目名录的通知
各州、市人民政府,省直各委、办、厅、局:
省人民政府批准省文化和旅游厅确定的云南省第五批省级非物质文化遗产代表性项目名录(145项)和省级非物质文化遗产代表性项目名录扩展项目名录(62项),现予公布。
各地各部门要以习近平新时代中国特色社会主义思想为指导,深入贯彻党的二十大和习近平总书记关于非物质文化遗产保护工作的重要指示精神,严格按照《中华人民共和国非物质文化遗产法》《中共中央办公厅 国务院办公厅印发〈关于进一步加强非物质文化遗产保护工作的意见〉的通知》(厅字〔2021〕31号)以及《云南省非物质文化遗产保护条例》《中共云南省委办公厅 云南省人民政府办公厅印发〈关于进一步加强非物质文化遗产保护工作的实施意见〉的通知》(云厅字〔2022〕2号)要求,坚持以社会主义核心价值观为引领,深入贯彻“保护为主、抢救第一、合理利用、传承发展”的工作方针,认真做好非物质文化遗产代表性项目保护、传承工作,切实提升全省非物质文化遗产系统性保护水平,为加快云南高质量跨越式发展、谱写好中国式现代化的云南篇章提供强大精神力量。
云南省人民政府
2022年12月27日
(此件公开发布)
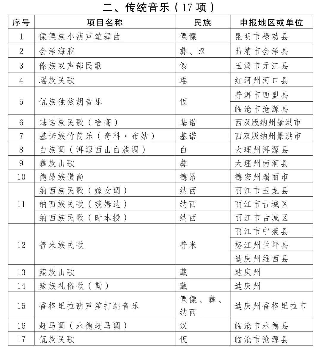
云南省第五批省级非物质文化遗产
代表性项目名录
(145项)













省级非物质文化遗产代表性项目名录
扩展项目名录
(62项)










