云南省人民政府
云政发〔2022〕49号
云南省人民政府关于委托昆明市和中国
老挝磨憨—磨丁经济合作区管委会
行使部分省级行政职权事项
(第一批)的决定
各州、市人民政府,省直各委、办、厅、局:
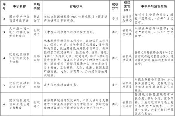
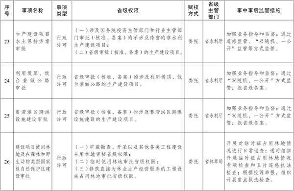
为加快推进磨憨国际口岸城市建设,打破体制、机制和政策壁垒,进一步激发市场活力,赋予中国老挝磨憨—磨丁经济合作区更大改革发展自主权,按照“依法赋权、能放尽放、能放快放”和“谁审批、谁监管,谁主管、谁监管”的原则,省人民政府决定,委托昆明市人民政府和中国老挝磨憨—磨丁经济合作区管委会(以下简称经合区管委会)行使30项省级行政职权事项(第一批),其中,委托昆明市人民政府行使内部审批事项2项,委托经合区管委会行使行政许可事项24项、其他行政权力事项2项、内部审批事项2项。
一、省直有关部门应自本决定发布之日起30个工作日内,依法依规签订委托协议,完成委托实施工作。要加强培训指导,提升委托事项业务办理能力,并授权开展网上审批服务;严格落实监管责任,健全监管规则和标准,加强事中事后监管和评估,做到该管的管住管好,不得“一放了之”、“放而不管”;强化协同配合,及时协调解决委托实施过程中遇到的困难和问题,确保“赋得下、管得住、管得好”。
二、昆明市要切实担起主体责任,加强与省直有关部门的沟通协调,结合共建磨憨国际口岸城市需要,及时提出事项动态调整建议;对委托实施中有关重大问题要及时报告,确保省级委托行政职权事项规范高效行使。昆明市和经合区管委会要强化“有权必有责、有责必担当、失责必追究”的意识,做到责任落实到位、工作力量到位、政策执行到位,按照“审管联动”的要求,做好省级行政职权事项的承接实施、信息共享和属地监管工作,提高审批工作效率,确保“接得住、接得稳、用得好”。
三、西双版纳州和勐腊县要加大支持力度,依法依规签订委托协议,明确权责关系,授权使用行政审批印章。
附件:委托昆明市和中国老挝磨憨—磨丁经济合作区管委会行使部分省级行政职权事项目录(第一批)
云南省人民政府
2022年9月20日
(此件公开发布)
附件
委托昆明市和中国老挝磨憨—磨丁经济合作区
管委会行使部分省级行政职权事项目录
(第一批)










