昆明信息港讯 记者姚仲恒 为加强长江水生生物资源保护,推进水域生态修复,依法严惩非法捕捞等危害水生生物资源和生态环境的各类违法犯罪行为,切实保障长江流域重点水域禁捕工作顺利开展,近日,云南省农业农村厅发布通告,公布了《云南省长江流域禁捕水域禁止使用的渔具和捕捞方法名录》,《名录》将于2022年2月1日起施行。
据悉,通告所指长江流域禁捕水域为《云南省农业农村厅关于在金沙江(长江干流)流域重点水域实施禁捕的通告》(云农通告〔2020〕第9号)所规定的云南省长江流域重点水域禁捕范围及沿江各州(市)、县(市、区)确定的其他禁捕水域,包含金沙江干流,赤水河(云南段)、以萨河、泼机河、横江、牛栏江、龙川江、渔泡江、漾弓江、冲天河等主要支流。
记者了解到,因保种育种、科研教学、调查监测及种群调控等特殊需要,如需使用《名录》中禁止使用的渔具和捕捞方法进行捕捞,将由省级渔业行政主管部门组织专家进行充分论证,依据《云南省长江流域重点水域禁捕期间因特殊需要采集水生生物管理办法》发放专项(特许)渔业捕捞许可证。
需要注意的是,如需要对捕捞渔具或者捕捞方法是否属于《名录》进行范围认定的,可以向县级以上渔业主管部门或湖泊管理局提出申请,受理申请的渔业主管部门或湖泊管理局将在两个工作日以内出具认定意见。
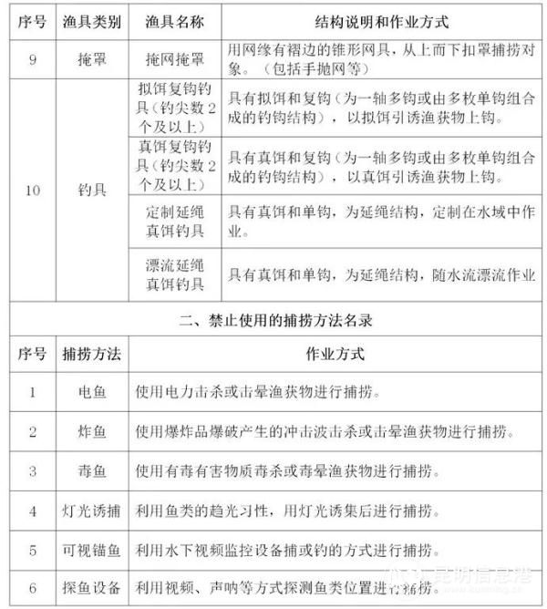
附件:云南省长江流域禁捕水域禁止使用的渔具和捕捞方法名录

