重点监管!西山区对这7家地产企业开出“罚单”
2021-12-13 22:47:41
来源:昆明规划建设
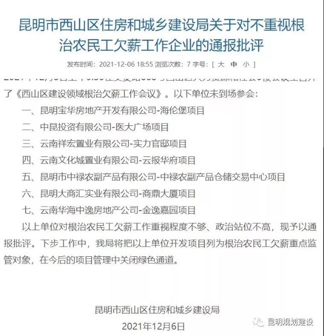
西山区住房和城乡建设局于近日发布《关于对不重视根治农民工欠薪工作企业的通报批评》,对7家重视程度不够的房地产开发建设企业开出“罚单”,不仅通报批评,还列为根治农民工欠薪重点监管对象,在今后的项目管理中关闭绿色通道。

根据国务院、省、市关于开展根治欠薪冬季专项行动的安排部署,西山区住房和城乡建设局于12月3日上午召开了《西山区建设领域根治欠薪工作会议》,但却有7家单位未到场参会。
具体为:
昆明宝华房地产开发有限公司-海伦堡项目
中昆投资有限公司-医大广场项目
云南祥宏置业有限公司-实力官邸项目
云南文化城置业有限公司-云报华府项目
昆明市中禄农副产品有限公司-中禄农副产品仓储交易中心项目
昆明大商汇实业有限公司-商鼎大厦项目
云南华海中逸房地产公司-金逸嘉园项目
基于以上单位对根治农民工欠薪工作重视程度不够,西山区住房和城乡建设局予以通报批评。下一步工作中,还将把以上单位开发项目列为根治农民工欠薪重点监管对象,在今后的项目管理中关闭绿色通道。(昆明规划建设)