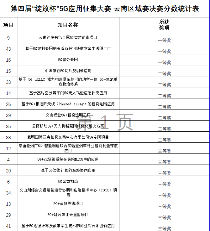
昆明信息港讯 9月24日,为期两天,由云南省通信管理局指导,云南省通信学会、云南省互联网协会共同承办的第四届“绽放杯”5G应用征集大赛云南区域赛决赛在昆明落下帷幕。云南迪庆有色金属5G智慧矿山项目、基于5G定制专网的玉溪新兴钢铁数字孪生透明工厂、5G警务专网等35个项目获奖。

云南省通信管理局副局长阎继国
云南省通信管理局副局长阎继国在决赛现场致辞表示,即将在昆明召开的COP15,昆明乃至云南的发展契机凸显,正是培育和强化5G在云南各行各业融合应用的黄金期,加快5G商业应用的融合创新,是推动云南省“十四五”产业升级,加快“数字云南”建设的重要举措。目前,云南已建成2.6万个5G基站, 5G终端用户数超过1070.9万,在智慧旅游、智慧医疗、智慧教育等领域取得阶段性成果,打通了“游云南”、“办事通”、“一部手机”等系列产品的中间通道,初步形成各部门联动的5G网络建设及5G商业应用政策体系。通过大赛促进我省5G应用以及相关产业链的进一步成熟,推动全方位合作,促进5G产品孵化、应用推广,推动5G更好地服务云南经济社会发展。

据了解,大赛旨在以5G应用为引领,打造云南省5G精品示范网络,“以点带面”推动云南5G应用融合创新,全力支撑“数字云南”战略的落地实施,促进云南省经济高质量发展。自5月正式启动以来,共征集到200余个应用案例,覆盖云南省经济发展建设重点发展的生物医药和大健康产业、旅游文化产业、信息产业、物流产业、高原特色现代农业产业、新材料产业、先进装备制造业、食品与消费品加工制造业八大产业。经过初审、复赛,专家评委最后评出45个项目入围决赛。为期两天的决赛,采用路演和现场答辩两个环节组成,专家评审委员会经过两个月的严格遴选并按照100分制,对项目的产品功能性、实用性、商业性、社会效益共4项指标进行评分。路演针对项目案例的创意功能特性、使用成熟性、商业模式和价值、社会服务和效益、项目落地等展开优选评议。

据云南5G专家咨询委员会委员、昆明理工大学信息工程与自动化学院教授、云南省通信学会常务理事龙华介绍,本次大赛从广度来看,报名项目达到200余个,既有云南的项目,也有四川、安徽、黑龙江、贵州的应用项目;既有基础通信运营企业,也有地方民营科技公司,范围更广。值得一提的是,今年边境防疫的5G应用项目有好几个,这是最具云南特色的,目前云南边境防疫融入了5G技术,空、地领域都有涉猎。如:空中如无人机监测,地面有热成像体温检测等。此外,利用5G远程医疗技术已经触及到达东南亚国家和地区。
从深度上看,自主研发的5G融合项目比比皆是,比如,无人机巡检基站塔,解决了人工难以到达的地方的故障。总的来说,本次大赛亮点多,特色鲜明,省内外特色项目同台竞技,共同交流学习,为推动5G创新应用项目落地将产生积极影响。
附:获奖名单


了解更多5G创新融合项目视频,请扫码关注...
