昆明航空有限公司面向社会公开招聘工作人员 涉及多个岗位
2021-06-23 16:38:27
来源:昆明信息港



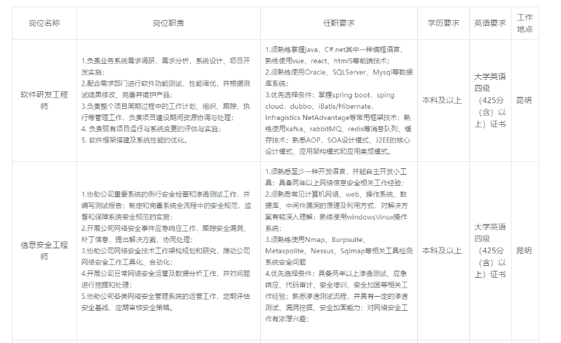
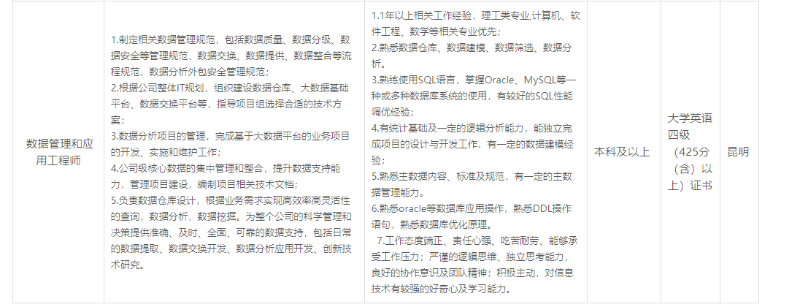
昆明信息港讯 近日,昆明航空有限公司信息中心发布公告,向社会公开招聘软件研发工程师、信息安全工程师、网络运维工程师、应用运维工程师、数据管理和应用工程师等工作人员。除专业要求外,以上职位均要求大学本科以上学历,并获得大学英语四级证书。
应聘者可下载昆明航空有限公司社会招聘报名表填写,并将毕业证、学位证、相关英语证书、学信网学历证书电子注册备案表、身份证,留学回国人员须出具国家教育部门的学历学位认证、其他资质证书扫描后以附件形式打包发送至报名邮箱szaKMAIRZP@shenzhenair.com,邮件主题标明:“社招+姓名+部门+岗位”。
昆明航空有限公司对应聘者进行资格审查,通过的人员,该公司通过短信发送方式发送面试通知。
附件:
招聘表.docx