近日,住房和城乡建设部印发《通知》,决定在直辖市、计划单列市、省会城市和部分设区城市(以下简称“样本城市”)开展2021年城市体检工作。

全国共有59座城市被列入“城市体检样本城市名单”,其中云南有两个城市位列其中,分别是:昆明市、临沧市。

图自彩龙网友@NOW
什么是城市体检?
城市体检是指对城市发展状况、城市规划及相关政策的实施效果进行监测、分析、评价、反馈和校正,保障各项城市发展目标有效实现。
把城市体检作为统筹城市规划建设管理,推进实施城市更新行动,促进城市开发建设方式转型的重要抓手,建立发现问题、整改问题、巩固提升的联动工作机制,精准查找城市建设和发展中的短板与不足,及时采取有针对性措施加以解决,努力建设没有“城市病”的城市。

图自彩龙网友@荆龍
城市体检主要内容
城市体检内容包括生态宜居、健康舒适、安全韧性、交通便捷、风貌特色、整洁有序、多元包容、创新活力等8个方面,并按照突出重点、群众关切、数据可得的原则,分类细化提出了具体指标内容。
生态宜居
反映城市的大气、水、绿地等各类生态环境要素保护情况,城市资源集约节约利用情况。
健康舒适
反映城市社区服务设施、社区管理、社区建设的基本情况,城市居民健身场地设施建设情况。
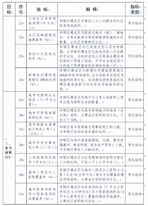
安全韧性
反映城市应对公共卫生事件、自然灾害、安全事故的风险防御水平和灾后快速恢复能力。
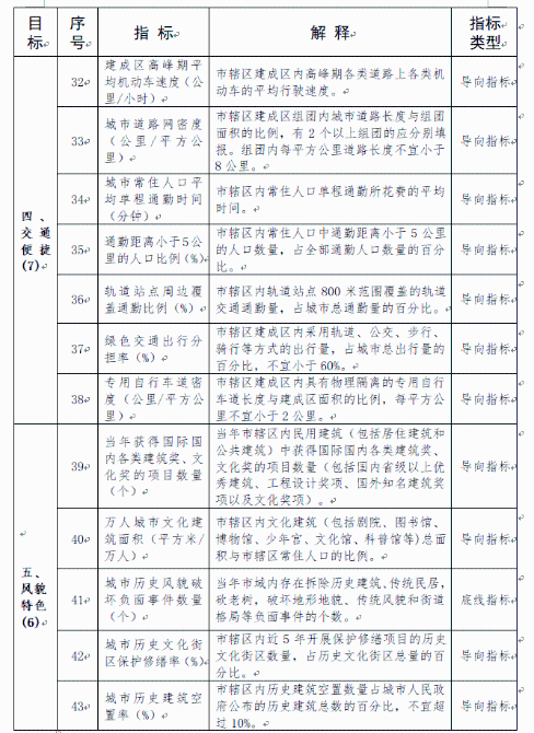
交通便捷
反映城市交通系统整体水平,公共交通的通达性和便利性。
风貌特色
反映城市风貌塑造、城市历史文化传承与创新情况。
整洁有序
反映城市市容环境和综合管理水平等情况。
多元包容
反映城市对老年人、残疾人、低收入人群、外来务工人员等不同人群的包容度。
创新活力
反映城市创新能力和人口、产业活力等情况。






样本城市可结合实际,适当增加城市体检内容。
应该怎么检?
围绕城市体检各项指标,采取城市自体检、第三方体检和社会满意度调查相结合的方式开展。
城市自体检。由样本城市人民政府组织开展,以官方统计数据为主要依据,对城市体检各项指标测算分析,查找城市人居环境质量及存在的问题,提出对策建议。
第三方体检。由住房和城乡建设部组织第三方机构开展,对城市体检各项指标测算分析,综合评价样本城市人居环境质量,查找存在的问题。
社会满意度调查。由住房和城乡建设部组织第三方机构开展,全面了解群众对城市人居环境质量的满意度,查找群众感受到的突出问题和短板。

图自彩龙网友@凌冬Edyp
城市体检工作步骤
城市体检工作包括数据采集、分析论证、问题诊断、形成体检报告等环节。
数据采集。以公开发布的统计数据为基础,结合现场采集数据和互联网大数据等,建立城市体检基础数据库。采用数据截止时点为2020年12月31日。
分析论证。针对城市体检各项指标,根据采集的各类数据,按照定性与定量、主观与客观相结合的原则分析论证,综合评价城市人居环境质量,查找城市建设发展存在的问题。
问题诊断。对于底线指标,不达标的列为严重城市问题。对于导向指标,根据指标测算结果与目标值的差异,确定城市问题的严重程度。
形成体检报告。城市自体检报告由样本城市组织编制,经省级住房和城乡建设主管部门汇总后,于2021年10月31日前报送住房和城乡建设部。第三方体检报告由第三方机构编制,经评审验收后,于2021年10月31日前报送住房和城乡建设部,由住房和城乡建设部反馈省级住房和城乡建设主管部门和样本城市人民政府。

图自彩龙网友@凌冬Edy
各地要加强整改工作
确保城市体检成果落地见效
城市体检结果反映样本城市的人居环境质量状况,也在一定程度上反映所在省(区)的人居环境质量状况。各地要根据查找出的城市问题提出有关对策建议和整改措施,作为编制“十四五”城市建设相关规划、城市建设年度计划和建设项目清单的重要依据,加强整改工作,确保城市体检成果落地见效。
各地要按照建立国家、省、市三级城市体检评估信息平台要求,充分利用现有城市规划建设管理信息化基础,加快建设省级和市级城市体检评估信息平台,与国家级城市体检评估信息平台做好对接,加强城市体检数据管理、综合评价和监测预警。(昆明信息港综合自住房和城乡建设部网站、“昆明文旅”微信公众号、云南网、彩龙社区)