
昆明信息港讯 记者甘凌菲 近日,第七届全国青年科普创新实验暨作品大赛(以下简称大赛)四川、云南赛区初赛作品网上提交已进入倒计时,川、滇两赛区复赛即将在5月打响。

全国青年科普创新实验暨作品大赛由中国科协主办,是面向全国大中小学生开展的一项极具影响力的科普赛事活动,已入选教育部公布的《2020-2021学年35项全国性竞赛白名单》。大赛迄今已成功举办六届,赛事规模呈阶梯式增长,社会影响力逐届扩大,取得了良好的社会效益。

大赛设分赛区比赛和全国总决赛两个阶段,四川(云南)赛区比赛包括初赛和复赛,分赛区比赛和全国总决赛均以作品陈述、现场答辩、现场实验制作等形式开展,总决赛计划于今年6月在北京举行。今年上半年全国范围内各分赛区陆续举行了初赛和复赛,其中四川、云南赛区比赛举行时间为3月-5月,由大赛四川(云南)赛区组委会主办,四川科技馆承办。

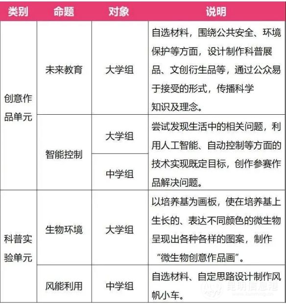
本届大赛围绕“智能、安全、环保”三大主题,重点关注前沿科学技术及科学教育理念应用与普及,考察青少年“发现问题、解决问题及动手实践”能力。参赛对象分为两类,中学组参赛对象为全国普通中学在校学生,包括初中、中专、技校、高中等;大学组参赛对象为全国高校在校学生,包括高职、大专、本科、研究生等。

比赛设“创意作品”和“科普实验”两个单元,着眼于现实问题的科普产品研发等。其中,“科普实验”单元设“生物环境”和“风能利用”两个命题,突出任务驱动型活动,将竞赛与科技馆教育活动紧密结合。参赛选手可自由组队,并在大赛官网报名参赛,四川(云南)赛区初赛作品提交截止时间至2021年4月26日。

除大赛官网外,各参赛团队可通过微信扫描上方二维码,登录大赛手机端注册,完成报名和比赛。
初赛作品由各参赛队伍通过大赛官网或手机端通道提交,活动详情、注册登录、提交参赛作品等也可以通过官方网站了解。大赛专家组将在成功提交的初赛作品中评选出进入复赛的队伍和作品。5月上旬,四川、云南两赛区将同步举行复赛,参赛队伍将在成都和昆明进行现场比拼和作品答辩,决出各赛区复赛一、二、三等奖及优秀奖,获得各项目一等奖排名第一的作品将代表各赛区参加全国总决赛。联系人:郭 琪、赵苒西,联系方式:028—86609114;028—86609092;赛事联络群:175863326(四川地区);216966042(云南地区)。