“郑和故里•诗意晋宁”最美打卡地推介评选活动获奖作品公示
2020-12-21 19:24:29
来源:昆明信息港
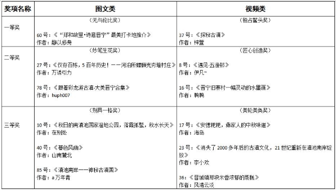
昆明信息港讯 由中共昆明市晋宁区委宣传部主办,昆明信息港、古滇管委会、晋宁区文化和旅游局、晋宁区市场监督管理局承办的“郑和故里•诗意晋宁”最美打卡地推介评选活动,在各方努力下圆满完成了征集、网络投票和现场评审等环节,现已产生图文类无与伦比奖1名,妙笔生花奖2名,别具一格奖3名;视频类独占鳌头奖1名,匠心创造奖2名,美轮美奂奖3名;聚焦晋宁奖27名。
为体现公平、公正、公开的原则,广泛听取社会各方意见,现将2020“郑和故里•诗意晋宁”最美打卡地推介评选活动各奖项获奖作品名单予以公示。本公示自2020年12月21日起,至2020年12月25日止。
在此期间,凡对公示作品有异议的,可通过电话向活动组委会反映,电话号码:(86)0871-67897170、(86)0871-65390101。
“郑和故里•诗意晋宁”最美打卡地推介评选活动获奖名单公示


