
昆明信息港讯 记者廖涵雨 从探访盘龙区风景人文、城乡建设,到挖掘老物件背后历史文化名城的故事,今年7月,2020云南·昆明“网络文化节”看一江一路 听昆明“故”事 寻盘龙发展变迁足迹系列活动正式启动,用一个个故事捕捉盘龙区历史文化底蕴及社区成长嬗变,系列活动收到网友投稿近700组,活动阅读量超1500万人次,经主办方组织专家评审,最终评选出34组优秀作品。
2020云南·昆明“网络文化节”看一江一路 听昆明“故”事 寻盘龙发展变迁足迹系列活动由中共盘龙区委宣传部、中共盘龙区委网信办主办,盘龙区融媒体中心、龙泉古镇文化研究院协办,昆明信息港、都市时报承办,中共昆明市委网信办、昆明市网络文化协会指导,由“看一江一路 寻盘龙发展变迁足迹图文短视频作品征集活动”及“寻盘龙发展变迁足迹·老物件故事汇”两个子单元征集活动组成,征稿期间,昆明信息港还组织策划了优质贴文推广海报及网友专访等一系列线上活动及宣传。
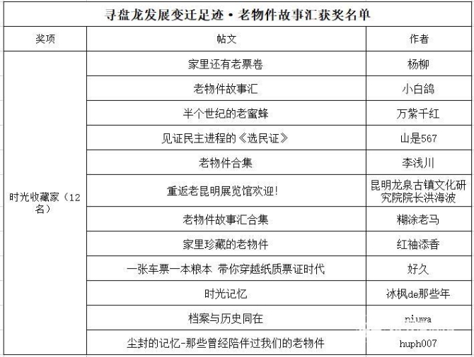
截止截稿,“看一江一路 寻盘龙发展变迁足迹”图文短视频作品征集活动收到投稿贴文400篇,全网阅读量达1000万人次,最终评选出一等奖2名、二等奖4名、三等奖6名、优秀奖10名;“寻盘龙发展变迁足迹·老物件故事汇”收到投稿贴文近300篇,全网阅读量达500万人次,最终评选出12位时光收藏家,更有机会将充满回忆的老物件以借展的方式寄存在龙泉古镇研究院。
网友“风清云淡”作品《看一江一路 瞰魅力盘龙》聚焦盘龙区城市建设,以视频形式展现了在盘龙区在经济建设中市民生活的幸福感;网友“小竹炮”作品《盘龙江、北京路》则将镜头对准盘龙区代表性网红打卡地,展现盘龙山美、水美、景美的自然风光;而以“niuwa”、“糊涂老马”为代表的网友,则晒出了具有盘龙印记的粮票、选民证、车票等老物件,折射出盘龙区丰富的文化内涵和时代精神。

“小竹炮”作品《盘龙江、北京路》

“huph007”作品《尘封的记忆-那些曾经陪伴过我们的老物件》
现将看一江一路 听昆明“故”事 寻盘龙发展变迁足迹系列活动拟获奖名单予以公示,接受社会监督。如发现影响评选结果的问题,可通过电话、面谈等方式实名反映,我们将认真受理,并反馈调查核实结果。如无影响评选结果的问题,将按有关规定进行表彰。

看一江一路 寻盘龙发展变迁足迹图文短视频作品公示

寻盘龙发展变迁足迹·老物件故事汇获奖公示