云南省人民政府发布19名干部任免职通知
2020-11-16 20:19:55
来源:云南省人民政府网
昆明信息港讯 近日,云南省人民政府网站发布19名干部任免职通知,具体如下:
云南省人民政府
云政任〔2020〕63号
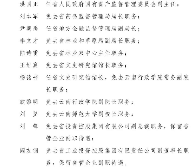
关于熊梅等十四名同志任免职的通知
省民政厅、省人力资源社会保障厅、省商务厅、省国资委、省林草局、省地方金融监管局、省药监局,省文史馆、贸促会云南省分会、云南行政学院,云南师范大学,省投资控股集团有限公司、省工业投资控股集团有限责任公司:
省人民政府决定:


云南省人民政府
2020年11月10日
(此件公开发布)
云南省人民政府
云政任〔2020〕64号
关于孙庆国同志任职的通知
省滇中引水建管局:
省人民政府决定:

云南省人民政府
2020年11月10日
(此件公开发布)
云南省人民政府
云政任〔2020〕65号
关于余红颖等四名同志试用期满
正式任职的通知
省政府办公厅、省体育局、玉溪师范学院:
省人民政府决定:


云南省人民政府
2020年11月10日
(此件公开发布)