近日
云南省财政加强资金筹措
先行下达云南省人民政府命名的
20个“美丽县城”
省级奖补资金共20亿元
每个“美丽县城”
获得1亿元奖补资金支持

昆明市安宁市
云南20个“美丽县城”
具体有哪些一起来看看
腾冲市
安宁市
巍山彝族回族自治县
西盟佤族自治县
水富市
屏边苗族自治县
凤庆县
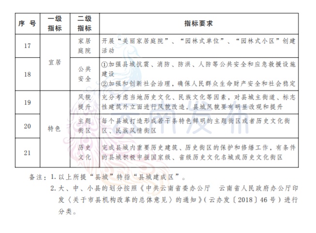
建水县
石林彝族自治县
镇沅彝族哈尼族拉祜族自治县
新平彝族傣族自治县
石屏县
大姚县
昌宁县
景谷傣族彝族自治县
沧源佤族自治县
瑞丽市
剑川县
香格里拉市
罗平县

保山市昌宁县
这笔钱要怎么用?
省级奖补资金聚焦“美丽县城”建设“干净、宜居、特色”三大目标要求,重点用于公共性、公益性项目,支持加快补齐短板弱项,高标准高质量建设,切实把“美丽县城”作为民心工程、民生工程扎实推进。
为什么云南要建美丽县城?
县城是县域经济发展的第一引擎,是新型城镇化的重要载体,也是联系大中城市、小城镇和广大农村的重要桥梁纽带。
建设“美丽县城”对于云南加快新型城镇化建设、促进县域经济发展、推动全域旅游、实施乡村振兴战略、打赢脱贫攻坚战、争当全国生态文明建设排头兵、建设中国最美丽省份具有重大战略意义。
2019年2月26日云南省人民政府发布《关于“美丽县城”建设的指导意见》
明确云南将
通过3年的努力
在全省打造形成一批
特色鲜明、功能完善、生态优美
宜居宜业的“美丽县城”
“美丽县城”怎么建?
来看看这份建设指标



云南省财政厅将会同云南省发展和改革委员会加强省级奖补资金监管,指导督促各地采取有力有效措施,加快预算执行,及时将资金转化为“美丽县城”建设成效,强化绩效运行监控,提高资金使用效率和效益。
争当全国生态文明建设排头兵
建设中国最美丽省份
加快推进县城改造提升
促进全省新型城镇化和县域经济
高质量发展
期待!(云南省财政厅 摄影 吴再忠 熊瑛 信息员 宋倩雯)