
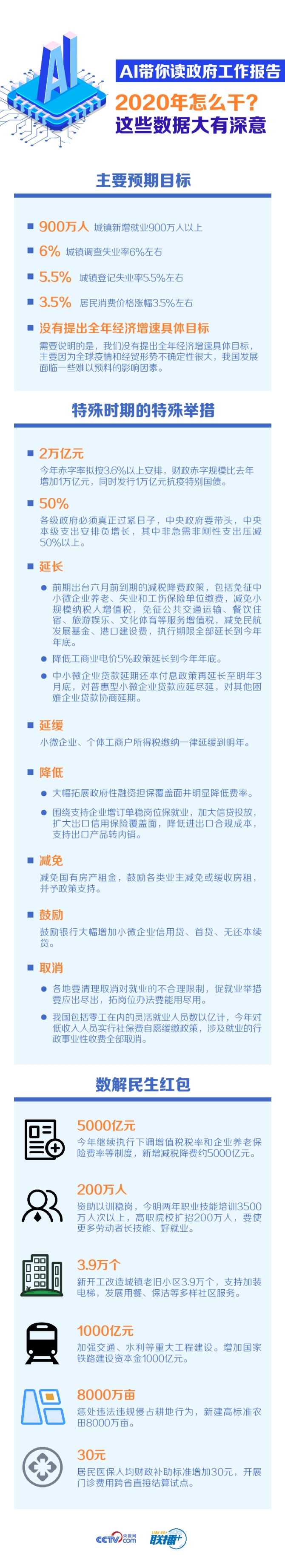
截止到22日下午两点,智闻系统“央视网指数”综合监测的热点话题显示,排在前四位的热点话题都与人大开幕会有关。


还嫌不够?大数据为你解读。

微信里点“发现”,扫一下
二维码便可将本文分享至朋友圈。
问小明 聊天、提问、推荐
AI总结 记录阅读笔记
返回顶部
2020-05-23 11:19:58 来源:央视网
大 中 小

截止到22日下午两点,智闻系统“央视网指数”综合监测的热点话题显示,排在前四位的热点话题都与人大开幕会有关。


还嫌不够?大数据为你解读。

编辑: 甘凌菲 责任编辑: 徐婷
广告热线:(0871)65364045 新闻热线:(0871)65390101
24小时网站违法和不良信息举报电话:0871-65390101 举报邮箱:2779967946@qq.com
涉未成年人举报电话:0871-65390101 举报邮箱:2779967946@qq.com
©2008-2026 昆明信息港版权所有