昆明信息港综合 近日,云南省教育厅、昆明市教体局分别发布通知,对学校师生五一假期出行等方面作出要求。4月27日,省教育厅发布通知,提倡师生员工假期间不离开学校所在县域。假期结束后要如实报告假期旅居轨迹。29日,昆明市教育体育局发布通知,要求五一期间已经开学的师生员工原则上不得离开昆明市;其他未开学年级的学生提倡居家不外出,不得离开昆明市外出流动。详细如下:
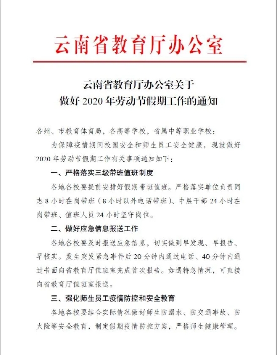
云南省教育厅通知:


昆明市教体局通知:
关于做好学校“五一”假期和其他学段开学准备工作的通知
各县(市)区教育体育局,经开区、阳宗海管委会社会事业局(教育体育局),各市属高校、直属学校(幼儿园)单位:
“五一”长假将至,结合目前疫情形势和云南外输防控风险的压力,为进一步做好学校“五一”假期疫情防控和其他学段开学准备工作,现通知如下:
一、“五一”假期,已经开学的师生员工原则上不得离开昆明市。如确需外出昆明市的师生员工,需提前向学校书面请假,做出健康承诺,经学校同意并报属地教育体育行政主管部门同意后方可离开。外出返昆的师生员工需进行 14 天的隔离或居家观察,身体健康方可返校。
二、其他未开学年级的学生提倡居家不外出,不得离开昆明市外出流动。如确需外出昆明市的学生,需提前向学校书面请假,做出健康承诺,经学校同意并报属地教育体育行政主管部门同意后方可离开。外出返昆的学生需进行 14 天的隔离或居家观察,身体健康方可返校。
三、各学校以班级为单位加强对师生员工假期管理。学校要采取“人盯人”的措施,精准掌握所有师生员工假期外出情况和健康状况,要求师生员工不到人员密集的场所,不参加聚集性活动。假期早、晚对学生体温和身体状况进行双监测,如有异常情况按要求及时上报。
四、各县(市)区教育体育局严格落实主体责任,认真做好属地学校师生员工思想工作,做好舆论监控工作,督促属地学校每天按时通过“云南教育云疫情上报系统”上报疫情信息,落实好“三早制度”。
昆明市教育体育局
2020年4月29日