4月22日,北京市西城区商务局局长袁利表示,北京市西城区将投入1.5亿元提振消费。不少网友惊呼:北京消费券,也要来了!

其实,最近国家为了应对新冠肺炎疫情冲击,刺激消费回暖,已有30多个城市向市民发放数十亿元消费券。

当大家准备拿着消费券美滋滋消费的时候,小编也借此机会给大家科普一下这背后的经济知识:消费券是啥?为什么发放消费券而不是直接发钱呢?发放消费券的成效如何?会带来物价上涨吗?
消费券是啥?
消费券,顾名思义,就是让大家拿去买东西的券,是实现经济政策的工具之一。当经济不景气导致民间消费能力大幅衰退时,政府或者企业发放给人民消费券,作为人民未来消费时的支付凭证,期待借由增加民众的购买力与消费欲望的方式以振兴消费活动,甚而进一步带动生产与投资等活动的成长,加速经济的复苏。
在金融危机等特殊时期,消费券逐渐成为促销售、保增长的重要手段之一。虽然消费券是以促进消费为目的,但也可作为社会救济工具之用。

其实早在10多年前,消费券就在我国出现了。2007年爆发了一场世界经济危机,这场危机持续了两三年,世界各国的经济都不景气。当时很多人都对经济失去了信心,消费的欲望大大降低。
为了改变这样的局面,我国广东东莞、浙江杭州、江西等地纷纷发放消费券,有购物券、旅游券,甚至还有教育券。当时的消费券基本上都是纸质的,如今与时俱进已经变成了电子券。
为什么不直接发钱?
疫情期间,很多国家采取了直接发现金的方式来缓解经济压力。
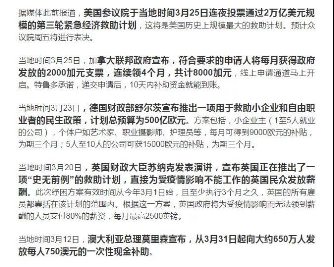
最近美国就因为疫情启动了紧急救援计划,向中低收入人群每人发放 1200 美元。加拿大公布了 1070 亿加元的救助计划,向失业人员每人每月发放 2000 加元,相当于 1 万多元人民币。而英国直接给受疫情影响无法工作的人,补贴他们工资的 80%。

来源:新京报官微
有人会说了,发现金不是更实在?既然都是刺激大家消费,为什么我国不能学其他国家直接发钱,而要发消费券呢?
其实,这个主要跟各国的消费方式有关。
之前美联储做过一项调查,发现美国40%的家庭,都拿不出400美元的应急费用。所以在美国人的观念中,借钱消费是一种常态。
而中国人则比美国人要稳健得多,10年前中国人民的储蓄率是50%,如今是45%,依旧保持着全球最高水平。
如果给美国人民发钱,那么他转身就到超市购物了。但是如果给中国人发钱,中国人可能把钱存到银行去了,并不能很好地促进消费。
所以同样是“撒钱”,美国撒的是真金白银,而中国撒的却是是消费券。
其实消费券的本质就是减税。国家用自己的财政收入作为背书,向市民发放现金。
只不过,为了保证这种现金不被存储下来,而是用于消费,所以做出了一些限制。比如给你设定一个使用期限,或者满多少减多少钱。
而且消费券是有竞争的补贴,拿到券的人既可以选择去吃饭,也可以选择购物,也就是商家之间会竞争这个补贴。
这样通过市场的大力竞争,人们的钱和消费券,就会流向那些有更强竞争力和更高效的商家。
所以消费券,必须是具有高流动性的,能在很大程度上替代现金的,并且以财政为背书的消费券,而不是各类企业自己的优惠券。
发放消费券,不只是为了刺激消费,更是促进整个经济的良性发展。
换句话说,消费需求是最终需求,只有最终需求旺了,经济才能真正地启动起来。而且,与投资相比,消费拉动经济的作用更直接、迅速,能够在短时间内疏通生产循环。
消费券的成效如何呢?
在2008年金融危机发放消费券时,当时的社零增速从23.3%急速回落到11.6%,杭州市开始大批发放消费券后,第二个月就出现明显反弹,并且增速超过了全国水平。
而回到现在,截至3月29日,杭州的第一批消费券已经拉动了4.53亿元的消费。可以看出消费券确实对当地会有短期的明显刺激作用。

会不会导致物价上涨?
那可能又有人会问,这样发放消费券不会导致物价上涨吗?其实这个问题是多虑了。
首先从消费券的类型来看,这次主要发放的都是文旅与餐饮类的消费券,主要是服务型行业,而这种类型的消费弹性都是比较大的。
其次,发放消费券只是一个短期的过渡政策,为的是短时间内加速提振消费,并且为后续中长期政策的落地提供缓冲的作用。因此不会长时间发放消费券导致过度刺激。