3月11日云南省教育厅发布了《云南省教育厅关于做好2020年春季学期开学准备工作的通知》,通知明确3月23日,高三和初三年级开学;3月30日,中小学其他年级开学。
而3月19日,云南省教育厅再次发布通知明确,疫情防控达到开学要求的,高三、初三年级学生3月23日可以开学;达不到开学要求的,暂缓开学。对于其他学段、年级的开学时间,将另行通知。
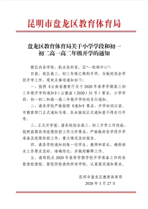
通知全文:
云南省教育厅关于2020年春季学期高三初三年级开学的通知
根据2020年3月17日全省春季学期开学和校园疫情防控工作视频会议安排,现就全省普通中学高三初三年级开学工作通知如下:
一、开学时间
(一)普通高中学校开学时间
各州、市、县、区要逐一审核普通高中学校新冠肺炎疫情防控“一校一案”,合理确定各所普通高中开学时间:
1. 普通高中学校新冠肺炎疫情防控达到开学要求的,高三年级学生2020年3月23日可以开学;达不到开学要求的,暂缓开学。
2. 对开学后不能到校上课的高三年级学生,各地各校要做好补课计划。并采用适当的在线教育方式,协助高三学生同步参与学习。
(二)普通初中学校开学时间
各州、市要根据本地疫情及学校防控情况,合理确定本州市初中学校开学时间:
1. 全州、市普通初中学校新冠肺炎疫情防控达到开学要求的,初三年级学生2020年3月23日可以开学;达不到开学要求的,暂缓开学。
2. 对开学后不能到校上课的初三年级学生,各地各校要做好补课计划。并采用适当的在线教育方式,协助初三学生同步参与学习。
(三)其他学段、年级开学时间另行通知。
二、做好开学报到工作
将校园防控关口前移,认真做好门岗查验和体温检测工作,对学生携带入校行李进行消毒。采取有效措施,防止人员聚集。高风险人员、中风险人员、学生家长及其他无关人员一律不得进入校园。
三、上好开学第一课
请各地各校组织师生,于开学第一天上午,上好《新冠肺炎及其自我防护》第一课;下午,组织一次疫情防控应急演练。
四、严格校园防控工作
(一)学校要建立以家长、学校、疾控(卫生院)、教育行政部门为主的校园防控网络。要明确告知家长如实报告学生健康、旅居情况和健康风险等级判定的责任义务。要划定应急处置隔离区域,指定疫情报告人,与疾控、乡镇卫生院24小时畅通联系。要指导学生正确使用口罩。
(二)要早发现。学生要自己报告,班主任、任课教师、宿管员等要注意发现有发热和干咳、气促等呼吸道症状的学生。
(三)要早隔离。班主任、任课教师、宿管员等要迅速将有呼吸道症状的学生送往隔离区,由专人看护。学生和看护人要立即戴好口罩。
(四)要早报告。班主任、任课教师、宿管员等要及时报告学校疫情报告人。学校疫情报告人要第一时间报告疾控部门或卫生院,及时通知监护人,并报告上级教育行政部门。
(五)做好后续工作。学校要配合卫健、疾控部门和监护人做好早诊断、早治疗有关工作。按卫健、疾控部门要求做好相关工作。
请各地各校严格按照有关规定及2020年3月17日全省视频会要求,做好开学及疫情防控工作,重大情况及时报告。
目前该消息已得到了昆明市盘龙区、昆明市安宁市、昆明市官渡区以及昆明市西山区教育体育局的确认,具体开学时间将另行通知。


官渡区教体局关于高三、初三年级以外其它年级3月30日暂不开学的通知
全区各公民办学校:
按照省教育厅要求,小学学段、初一初二、高一高二年级3月30日暂不开学,何时开学请等省教育厅的正式通知为准。现将有关事项通知如下:
第一、请通知到每一位学生、教师和家长,并做好解释工作。
第二、高三、初三外其它年级继续做好线上教学的工作。
第三、各中学请认真开展好高三初三教学工作和校园疫情防控工作。
第四、开学前,请各校按照前期各项疫情防控工作文件要求,严格做好各学段开学准备及疫情防控工作。
官渡区教育体育局
2020年3月27日
另有州市媒体对这一延期消息已作报道。

(云南网 记者自然)