日前,云南省人民政府办公厅发布了2019年四季度营商环境“红黑榜”评价结果,昆明市、楚雄州、玉溪市综合评分排前3名,进入“红榜”;丽江市、昭通市、迪庆州综合评分排后3名,进入“黑榜”。通报全文如下:
云南省人民政府办公厅关于2019年四季度营商环境“红黑榜”评价结果的通报
各州、市人民政府,省直各委、办、厅、局:
根据《云南省人民政府办公厅关于建立营商环境“红黑榜”制度的通知》(云政办函〔2019〕142号)精神,省政府办公厅牵头组织,对2019年四季度各州、市营商环境进行评价,并按照得分高低进行排名。经省人民政府同意,现将2019年四季度营商环境“红黑榜”予以公布:昆明市、楚雄州、玉溪市综合评分排前3名,进入“红榜”;丽江市、昭通市、迪庆州综合评分排后3名,进入“黑榜”。
评价发现,在优化营商环境工作中,各州、市取得了一些好经验、好做法,也存在一些亟待解决的问题。对好经验、好做法,各州、市要相互学习借鉴,进一步探索优化营商环境新路子;对存在的问题,各州、市要找准症结和原因,制定有效措施,认真抓好整改落实。省直有关部门要以问题比较集中的州、市和企业、群众反映强烈的问题为重点,帮助分析原因,切实加大政策支持和工作指导力度,及时跟踪掌握整改进展情况,层层推动问题解决,合力推进全省营商环境不断优化提升。
云南省人民政府办公厅
2020年2月21日
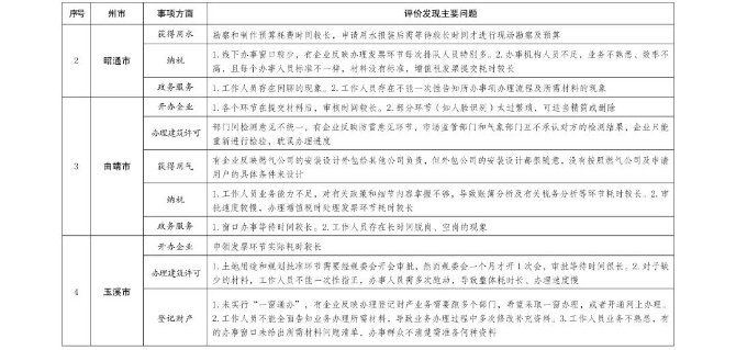
附件 1




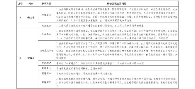
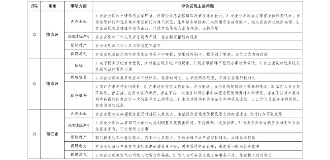
附件 2









