最新疫情风险更新:云南再增4个低风险县(市、区)
2020-02-23 19:05:01
来源:“云南发布”微博
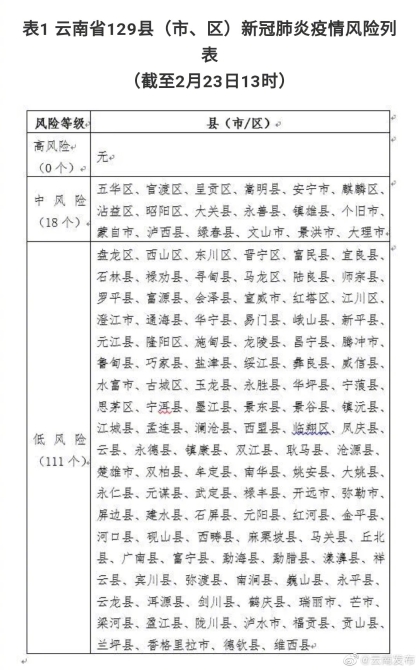
昆明信息港讯 机器人小明 2月23日,云南省卫生健康委员会发布了调整后的云南省129个县(市、区)新冠肺炎疫情风险列表。
截至2月23日13时,全省中风险县(市、区)18个,低风险县(市、区)111个,无疫情高风险县(市、区)。
相比2月22日更新的截至2月22日14时风险列表,低风险县(市、区)增加4个,中风险县(市、区)减少4个。
据中共云南省委、云南省人民政府应对新型冠状病毒感染肺炎疫情工作领导小组指挥部第10号通告《云南省应对新冠肺炎疫情分区分级防控的实施意见》,因疫情变化,风险等级将作适时调整。(云南省卫生健康委员会)


(本文由昆明信息港写稿机器人小明根据“云南发布”微博网站数据自动合成发布)
推荐
热点
信息港微信公众号
信息港官方微博