
国家卫健委发布新版新型肺炎防控方案 新华社记者 刘茜 编制
新华社北京1月23日电 记者田晓航 王秉阳 国家卫生健康委员会22日晚发布了《新型冠状病毒感染的肺炎防控方案(第二版)》。方案提到,基于目前对新型冠状病毒感染的肺炎的认识,疾病的潜伏期最长约为14天,病例存在人传人情况,参照SARS和MERS的防控经验判断,潜伏期可能无传染性。
根据当前疫情形势和研究进展,国家卫健委组织制定了这一方案,提出加强组织领导、病例发现与报告、流行病学调查等9项防控措施。方案还包括四个附件文件,即新型冠状病毒感染的肺炎病例监测方案、流行病学调查方案、可疑暴露者和密切接触者管理方案以及实验室检测技术指南。方案将根据疫情形势的变化和评估结果,及时更新。
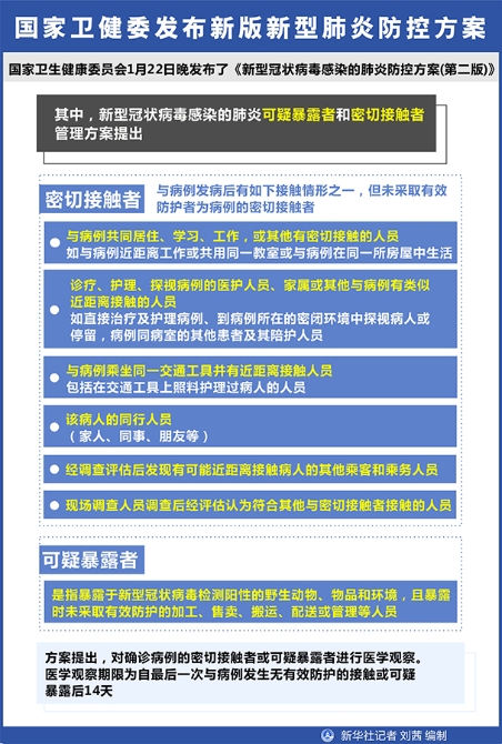
其中,新型冠状病毒感染的肺炎可疑暴露者和密切接触者管理方案提出,与病例发病后有如下接触情形之一,但未采取有效防护者为病例的密切接触者:
与病例共同居住、学习、工作,或其他有密切接触的人员,如与病例近距离工作或共用同一教室或与病例在同一所房屋中生活;诊疗、护理、探视病例的医护人员、家属或其他与病例有类似近距离接触的人员,如直接治疗及护理病例、到病例所在的密闭环境中探视病人或停留,病例同病室的其他患者及其陪护人员;与病例乘坐同一交通工具并有近距离接触人员,包括在交通工具上照料护理过病人的人员;该病人的同行人员(家人、同事、朋友等);经调查评估后发现有可能近距离接触病人的其他乘客和乘务人员;现场调查人员调查后经评估认为符合其他与密切接触者接触的人员。
而可疑暴露者是指暴露于新型冠状病毒检测阳性的野生动物、物品和环境,且暴露时未采取有效防护的加工、售卖、搬运、配送或管理等人员。
方案提出,对确诊病例的密切接触者或可疑暴露者进行医学观察。采取居家或集中隔离医学观察,无法居家隔离医学观察的密切接触者,可安排集中隔离观察。医学观察期限为自最后一次与病例发生无有效防护的接触或可疑暴露后14天。
信息港微信公众号
信息港官方微博