呈贡区教育体育局发布辖区内
民办中小学、幼儿园和短期培训机构
年检结果公告来啦!
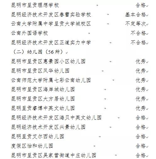
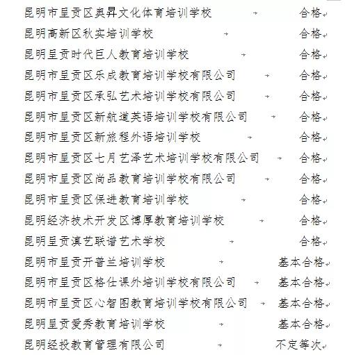
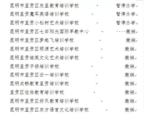
根据《中华人民共和国民办教育促进法》及其实施条例的规定和昆明市教育体育局《关于做好2018—2019学年昆明市民办教育机构年检工作的通知》的要求,呈贡区教育体育局已完成了对辖区内民办中小学、幼儿园和短期培训机构的年检工作,现将年检结果公告如下:














微信里点“发现”,扫一下
二维码便可将本文分享至朋友圈。
问小明 聊天、提问、推荐
AI总结 记录阅读笔记
返回顶部
2019-12-11 14:27:01 来源:春城晚报
大 中 小
呈贡区教育体育局发布辖区内
民办中小学、幼儿园和短期培训机构
年检结果公告来啦!
根据《中华人民共和国民办教育促进法》及其实施条例的规定和昆明市教育体育局《关于做好2018—2019学年昆明市民办教育机构年检工作的通知》的要求,呈贡区教育体育局已完成了对辖区内民办中小学、幼儿园和短期培训机构的年检工作,现将年检结果公告如下:














编辑: 周硕 责任编辑: 曹月
广告热线:(0871)65364045 新闻热线:(0871)65390101
24小时网站违法和不良信息举报电话:0871-65390101 举报邮箱:2779967946@qq.com
涉未成年人举报电话:0871-65390101 举报邮箱:2779967946@qq.com
©2008-2026 昆明信息港版权所有