昆明信息港讯 记者甘凌菲 为保障昆明市城市轨道交通运营和人民群众生命财产安全,规范和加强轨道交通安全管理,6月15日,《昆明市城市轨道交通禁止携带和限制携带物品目录》(以下简称《目录》)正式公布实施。
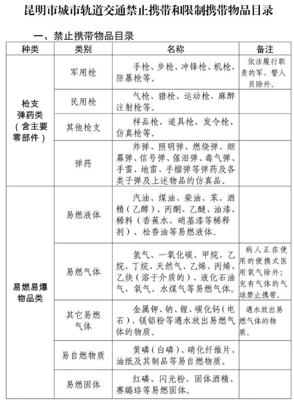
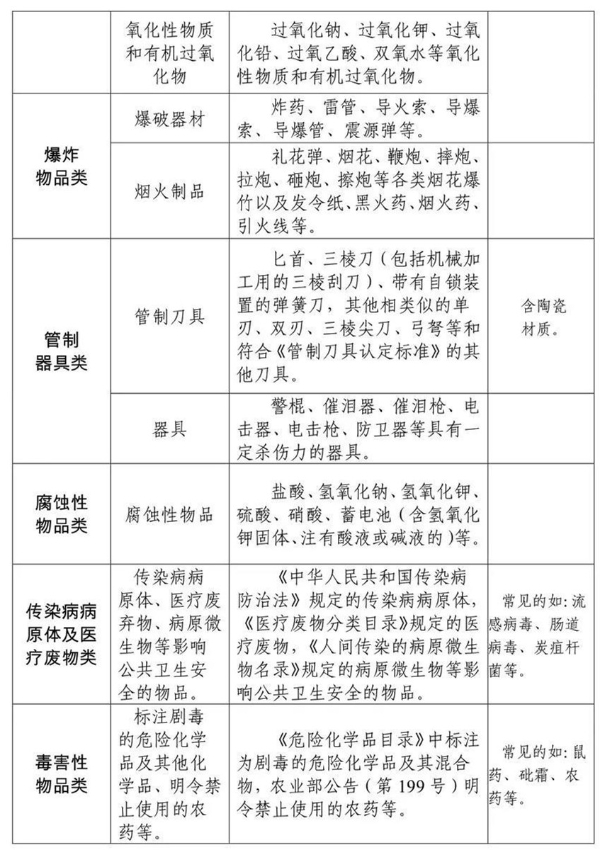
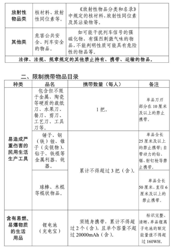
《目录》对禁止携带物品及限制携带物品做出了明确规定,其中枪支弹药类(含主要零部件)、易燃易爆物品类、爆炸物品类、管制器具类、腐蚀性物品类、传染病病原体及医疗废弃物类、毒害性物品类、放射性物品类及其他危害公共安全、列车安全的物品禁止带上地铁。
包含但不限于金属、陶瓷等硬质的裁纸刀、水果刀、餐刀、剪刀、工艺刀、工具刀等,每人限携带1把,且单品刀刃部分长度在10厘米以内。锤子、钢(铁)锉、锥子(尖锐物)、钻子、铁棍等金属利器、钝器及球棒、木棍等棍状物品,在规定长度内每人携带数量累计不得超过3把(含)。
此外,《目录》对饮用酒类放宽了限制,酒精度40度(含)以上的酒类限带2千克(含)(净重2千克(含)以内出厂包装完好);酒精度40度(不含)以下的酒类限带12瓶(含)(12瓶(含)以内出厂包装完好);散装酒限带2千克(含容器质量)有桶、罐、瓶等能密封的容器(含已开启饮用过的瓶装、可封盖的剩余酒)。
值得注意的是,《目录》规定,乘客随身携带充电宝累计不得超过2个(含),且单个容量不超过20000mAh(含),单品锂离子电池的额定能量值不得超过160WH。
《目录》还对空气清新剂、摩丝、发胶、染发剂等用自喷压力容器包装的物品,花露水、香水、洗甲水、指甲油、光亮剂、衣领净等易燃液体,打火机、安全火柴等物品的携带数量进行了规定。
根据有关要求,该《目录》将通过多种方式在醒目位置作出公示,乘客有义务自觉接受并配合安全检查工作,对非法携带《目录》中涉及的违禁物品,构成违反治安管理行为的乘客,由公安机关依法处理;构成犯罪的,依法追究刑事责任。对携带《目录》禁止或限制的但不属于法律、法规规定的物品的,乘客可以自弃该物品后进站乘车或者改乘其他交通工具。



