招1033人!云南省2019年公务员招录大岗位公布
2019-05-30 16:08:10
来源:掌上春城
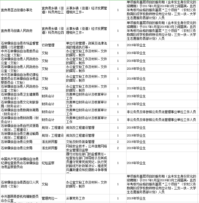
5月30日,云南省考试录用公务员专题信息网公布2019年云南省公务员招录中“大岗位”具体岗位,云南省14个州市共招录1033人。
保存图片微信识别二维码查看具体岗位信息
↓↓

附通知
关于公布2019年云南省公务员招录中“大岗位”具体岗位信息的通知
各位报考人员:
今年3月发布四级联考招考公告时,由于州市以下机关正在开展机构改革,各地无法在考试前预知涉改单位的编制空缺情况,所以部分岗位没有明确招考的具体单位和岗位,只在招考简章中以“大岗位”的名称予以标注。按照招考公告,根据机构改革进度,现将这些岗位信息予以公布,请下载后对照岗位代码进行查询。(掌上春城 记者吴晨萍)
部分昆明市招录岗位信息






