昆明信息港讯 记者上官艳君 火爆多年的“双十一”又要到来。记者从祥鹏航空获悉,该公司“双十一”推出机票秒杀、国际机票提前购20元起、托运行李免单、东南亚机票一口价等四大惊喜活动。
8元起机票连续4天秒杀,游遍国内国外
11月8日-11月11日期间,连续4天每天15:00-16:30,祥鹏航空官网www.luckyair.net将开展国际机票8元、国内机票8元88元秒杀。
秒杀航线覆盖祥鹏航空自营航线,其中国际航线包括昆明-曼谷、昆明-清迈、昆明-沙巴、昆明-槟城、昆明-斯里巴加湾、丽江-吉隆坡、昆明-吉隆坡、昆明-宿务;国内航线包括昆明-西双版纳、昆明-丽江、昆明-南昌、昆明-西安、昆明-郑州、昆明-揭阳等90余条航线。
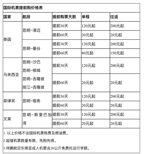
国际机票提前购,超值20元起
祥鹏航空推出提前购票享超值价格活动,前往东南亚避寒度假更实惠。即日起提前30天、60天购买东南亚机票,可享受提前购活动价格,优惠适用航班日期截止至2019年1月19日。(具体优惠详见附加价格表)
旅客可通过祥鹏航空官网(www.luckyair.net)、祥鹏惠APP、客服热线95326、祥鹏航空昆明市区营业厅(昆明市盘龙区白龙路七彩俊园7栋6号商铺 0871-63119695)、祥鹏航空机场售票柜台(昆明、郑州、丽江、成都)以及在线旅游平台、祥鹏航空授权机票代理查询购票。
微信平台购托运行李,有机会享免单
祥鹏航空根据不同旅客需求,不断推出多样化的产品及差异化的服务,为消费者提供更加符合年轻一代出行需求的个性化精品服务。除了秒杀、特价外,11.11也将推出托运行李免单活动。
11月5日-11月9日,在微信公众号“祥鹏航空特惠营销平台”(luckyairlines)中预购托运行李额,即有机会获得免单。活动期间每天随机抽取10位用户进行免单,免单用户将会收到短信或电话通知,免单金额会在7—14个工作日之内通过原账户退回。
携手飞猪爆款推荐,东南亚一口价849元起
今年11.11祥鹏航空携手飞猪推出泰国/马来西亚/菲律宾/文莱含税一口价849元起活动。活动航线覆盖昆明-曼谷、昆明-沙巴、昆明-吉隆坡、昆明-清迈、郑州-昆明-曼谷、昆明-宿务、昆明-文莱、丽江-吉隆坡,含税活动价格为849元-1199元。
旅客可于即日起至2018年11月10日在飞猪平台预定并支付定金,2018年11月11日支付尾款。购买完成后可预约出行日期,旅行日期可选择2018年11月22日-2019年1月19日、2019年2月20日-7月15日以及2019年8月26日-9月25日。(更多活动细节以购买页面显示为准)
此外,祥鹏航空还将推出国内机票折上折、东南亚机票折上8.5折等精彩超值活动。
