昆明信息港讯 冬至祭祀时节将至,在宜早不宜晚的共识下,虽然距离12月22日“冬至”还有些时日,但从12月16日起,市民自驾出行祭扫活动开始增多。

公交扫墓专线怎么走?市内主要墓区、陵园交通通行情况怎么样?是否有道路施工?小明从昆明交警以公交集团获得消息,汇总提下:
祭扫专线公交线路
时间:12月16日至24日
线路
西:眠山车场——金宝山(眠山至金宝山专线)、眠山车场——高峣——西山公园(6路)、海埂公园——高峣——西山公园(94路)、凉亭——菊花村——高峣——西山公园(51路)
东:巫家坝——跑马山(巫家坝至跑马山专线)、菊花村——跑马山(菊花村至跑马山专线)、东部公交枢纽站——青龙山——大观楼(22路)、东部公交枢纽站——青龙山——黄土坡(29路)、东部公交枢纽站——青龙山——北市区车场(K18路)
北:北部公交枢纽站——黑龙潭——火车北站(9路、79路)、北市区车场——黑龙潭——石关村(128路)、北市区车场——茨坝(191路)、金殿车场——南屏街东口(71路)、金殿车场——南屏街西口(10路)、眠山车场——金殿(146路)
南:螺蛳湾公交枢纽站——螺蛳湾三期——跑马山(螺蛳湾公交枢纽站至跑马山专线)

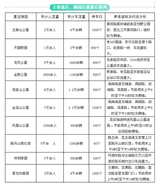
主要陵园公墓分布及交通情况
玉案山公墓(高峰期:上午9时至下午15时)
线路:主要是黑筇公路和筇王公路。

路况:道路较狭窄、弯多坡陡,通行效率比较低,极易造成交通拥堵。
预计:拥堵时段集中在上午9时至下午15时,较为拥堵的路段是黑筇路黑林铺前街至西北三环一段。
提示:一旦黑筇路通行受阻后,车辆可从筇王公路、宝花公路以及西北绕城高速绕行。
金宝山、观音山公墓(高峰期:上午9时至下午15时)
线路:两公墓均位于高海高速西侧,高海高速及辅道是通往两个公墓的唯一道路。
路况:道路单一,极易造成交通拥堵。
预计:拥堵时段集中在上午9时至下午15时,较为拥堵的路段是高海高速龙门村一段,并由此影响到湖滨路、海埂大坝、观景路、迎海路等周边道路,滇池路也会随之出现车流量大,车行缓慢情况。
提示:车辆可从昆安高速、安晋高速、广福路、碧鸡路、南绕城高速等道路绕行。另外,由于车流量大,请到观音山扫墓的车辆从高海高速前往,避开高海辅道。
晋龙如意园(高峰期:上午9时至下午14时)
线路:主要是昆玉高速、龙潭路、庄蹻路、盘龙路及环湖东路。
路况:道路狭窄,弯多坡大,无绕行道路,极易造成交通拥堵。
预计:拥堵时段为上午9时至下午14时,较拥堵路段为通往该陵园庄蹻路与盘龙路交叉口至晋龙园门口一段。
跑马山殡仪馆(高峰期:上午9时至下午14时)
线路:主要由昆玉高速王家营收费站出高速,沿跑王线到达。
路况:可供停车位较少,大量前往祭扫的车辆只能沿跑王线临时停放,加之由昆玉高速下高速后通往墓区距离较短,一旦发生拥堵后,便会波及昆玉高速。
预计:上午9时至下午14时跑王线一线车流量将会持续增大,通行缓慢情况。
提示:前往祭扫群众可在螺蛳湾三期市场停车后选择搭乘专线公交车前往。
龙凤公墓(高峰时段:上午9时至下午15时)
线路:主要是龙泉路和S101线。
路况:道路比较狭窄、弯多坡陡,通行效率比较低,极易造成交通拥堵。
预计:上午9时至下午15时,公墓门前路段会有短时车辆排队情况,龙泉路茨坝片区将出现车流量大,通行缓慢情况。
提示:车辆可从西北绕城高速绕行。
天碧陵园(高峰时段:上午9时至下午15时)
线路:主要是老320国道、顺通大道和经景路。
路况:道路比较狭窄,通行效率比较低,极易造成交通拥堵。
预计:上午9时至下午15时,公墓周边道路车流量最大。
提示:车辆可从经开区顺通大道、经景路绕行。
祥和陵园(高峰时段:上午9时至下午14时)
线路:主要是环湖东路。
路况:道路单一,无绕行道路,极易造成交通拥堵。
预计:上午9时至下午14时,陵园周边的环湖东路上车流量最大。
金陵公墓(高峰时段:上午9时至下午15时)
线路:主要是寺瓦路、照青路、虹桥路。
路况:与墓区相通的照青路道路狭窄,通行效率比较低,极易造成交通拥堵。
预计:上午9时至下午15时,公墓周边道路将出现车流量较大情况。
凤凰山公墓(高峰时段:上午9时至11时)
线路:前往该公墓主要由昆安高速和平村收费站出高速,沿老320国道行驶数百米后转入通往该公墓的便道再行驶数百米到达。
路况:由昆安高速下高速后通往墓区距离较短,一旦发生拥堵后,便会波及昆安高速和平村收费站且无绕行道路。
预计:上午9时至11时,上述道路可能会出现短时局部拥堵。
施工道路信息
黑筇公路:(三碗水岔口至筇竹寺停车场)因道路封闭施工,该路段严禁一切车辆通行。三碗水岔口和筇竹寺停车场分别为车辆掉头卡点,请市民提前从春雨路、宝华路绕行。

晋红高速公路:青龙村隧道进行养护施工(晋红高速公路青龙村隧道下行线K3+600—K4+600处,长度1000米),自12月11日至12月25日进行养护施工,施工期间该路段仅一条车道通车,途经车辆请驾驶人谨慎驾驶或绕行昆玉高速公路通行。
晋城镇:在晋宁区通往陵园公墓道路的晋城镇庄蹻路、盘龙路、晋北路(原兰磨线)、庄蹻西路、兴益路因污水管网改造施工,上述道路均半幅通行,车辆通行缓慢,容易造成拥堵。
跑王线:通往跑马山公墓的道路-跑王线路面的排水沟进行施工作业,对道路交通影响较小。

红塔东路以及滇池路:是通往金宝山、观音山的主要通道,目前正在进行地铁施工。