
专家:两者满足不同市场需求 不存在直接竞争关系
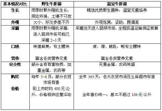
今年4月,温室牛肝菌(由宏臻农科培植的世界首例温室黑牛肝菌——“雲林王”新鲜黑牛肝菌))刚刚进入市场随即便以每公斤不足百元的价格引发市民热捧,昆明每天200公斤的供应量远远不能满足需求。然而,近来菌期已至,一大波野生菌来袭,温室牛肝菌是否就此遭遇寒冬,市场诸多猜疑。更有市民直接将温室牛肝菌与野生牛肝菌比喻成“肉鸡”与“土鸡”。面对市场的猜疑,我们不妨先来听听各路专家怎么说。
外观差别:温室牛肝菌更规整美观
“温室黑牛肝菌无泥沙、无虫蛀,从外观看比野生黑牛肝菌更干净、更规整、更美观。”
——世博花园酒店副总、中国烹饪大师、国家级评委周跃春
“只要对菌稍微熟悉的人,都能很好地分辨出哪个是温室牛肝菌,哪个是野生牛肝菌。”世博花园酒店副总、中国烹饪大师、国家级评委周跃春告诉记者,温室牛肝菌的一大特点是没有虫蛀和泥沙,看上去要比野生黑牛肝菌干净和规整得多,因此更显美观。
周跃春的说法几乎也是广大市民所认同的,温室牛肝菌因为大小粗细均匀、成熟度基本一致,所以品相要比野生黑牛肝菌好。“我以前很不关注菌子,所以也分不清楚哪些是什么菌,但听了介绍以后,我还是能很好地分辨出野生黑牛肝菌和温室黑牛肝菌的。”刚工作不久的小周说。
“从方便省事的角度来说,我就更愿意买温室牛肝菌。”白领赵女士说,野生牛肝菌泥沙多不好清洗,形状大小不一切片不好切,相对费时费力,而温室牛肝菌处理起来就简单多了。

味道差异:菌香不同市民各有所爱
“野生牛肝菌菌香浓郁,温室牛肝菌则比较清香,两者在口感上差别不大,但香味有别,市民各有所爱。”
——世博花园酒店副总、中国烹饪大师、国家级评委周跃春
世博花园酒店副总、中国烹饪大师、国家级评委周跃春认为,野生黑牛肝菌在野外吸收的成分比较多,菌香比较浓,而温室黑牛肝菌则比较清香,味道相对前者要淡一些。
为什么同属黑牛肝菌,但味道上会有差异呢?有专家指出,一方面,野生黑牛肝菌在到达市民餐桌前一般要经过3——4天时间,菌体自身会发生一些化学反应,致使菌香会更浓,而温室牛肝倡导一个“鲜”字,采摘后会经过控温处理,菌体发生化学反应的几率非常小,所以在香味上会存在差异。另一方面,温室黑牛肝菌明显要紧致、光滑许多,物理结构上的差异,要求在火候的掌握上要有所不同,但目前大多数的烹饪技法仍是按照传统烹饪野生黑牛肝菌的那一套,所以,也会导致两者在味道上出现差异。总的来讲,所谓菌香问题主要是流通环节和烹饪火候造成的。
周跃春说,一些省外来的客人,比较喜欢菌香浓郁的野生黑牛肝菌,但如果把温室黑牛肝菌变换几种烹饪方法,如做成酸菜牛肝菌、酱烧牛肝菌等,多种味道中和互补后,牛肝菌本身的味道还在,很多人都非常喜欢,而如果是用野生黑牛肝菌来做的话,浓郁的菌香就会被酸味等覆盖掉,达不到理想的效果。

营养价值:
小有差异总体相差不大“野生黑牛肝菌和温室黑牛肝菌的部分微量元素含量不同,但都富含多种氨基酸,营养价值区别不大。”
——中国营养家协会高级营养师李云燕
黑牛肝菌含有多种人体必需的氨基酸,以及丰富的磷、钾、钙、镁、铁、锌等人体必须的矿质元素,具有较强的还原能力、抗脂质过氧化作用、清除自由基能力及抑制S-180肉瘤、抗流感等作用,是较好的健康食品,具有很好的食、药用价值,市场潜力巨大。
经农业部农产品质量监督检测试验中心(昆明)检验,宏臻农科旗下主要的高端食用菌品牌——“雲林王”新鲜黑牛肝菌同样富含矿质元素、蛋白质、粗脂肪、粗纤维、氨基酸等人体必需的营养成分。那么,与野生黑牛肝菌相比,二者的营养价值存在较大差异吗?
对此,中国营养家协会高级营养师李云燕认为,两者仅在一些微量元素的含量上差异明显,例如,野生黑牛肝菌的硒含量要比温室黑牛肝菌的硒含量更高,而温室黑牛肝菌的钾含量又比野生黑牛肝菌钾含量的更高。从总体来看,温室黑牛肝菌保持了野生黑牛肝菌富含多种氨基酸和矿质元素等营养丰富的特性,两者的营养价值大致相同,区别不大。
农残检测:
温室牛肝菌更安全可靠
“温室牛肝菌按绿色食品的标准进行检测,不含影响人体健康的重金属残留和尼古丁等有害成分。”
——农业部农产品质量监督检测试验中心(昆明)研究员梅文泉
菌香虽诱人,但要防中毒,这是一种常识,也是一种警示。
为什么食用菌有中毒的风险?农业部农产品质量监督检测试验中心(昆明)研究员梅文泉表示,食用菌大部分是野外生长的,不排除因土壤基质等问题,而造成重金属、农残超标,根据之前的检测,就有野生菌检出重金属残留和尼古丁等有害成分。此外,有些野生菌自身会合成有毒物质,市民吃了这些毒菌就会中毒。
不过,梅文泉说,根据国家绿色食品标准的检验检测方法,对温室牛肝菌进行检测后,发现其并不含影响人体健康的重金属残留和尼古丁等有害成分,产品质量达到并超过牛肝菌国家标准“GB/T 23191-2008”。梅文泉告诉记者,这是因为温室牛肝菌是在暖房中进行人工栽培的,首先生长基质可控,可避免农残等问题,此外通过相应的技术手段,也可以控制和防止其合成有毒物质,从而保证了质量的安全可靠。
梅文泉说,长期食用重金属、农残超标的野生菌,可能使人致癌、致畸、致突变,严重影响身体健康。
市场情况:
不存在直接的竞争关系
“温室黑牛肝菌和野生黑牛肝菌本是同根生,在市场能满足不同人群的需求,并不存在直接的竞争关系。”
——宏臻农科副总、首席科学家、项目研发负责人纪开萍
“能买土鸡,为啥买肉鸡?”这是部分市民对于温室黑牛肝菌遭遇野生菌时所用的一个比喻,他们认为在野生菌的冲击下,温室牛肝菌将会遇冷。
对此,宏臻农科副总、首席科学家、项目研发负责人纪开萍认为,把温室黑牛肝菌与野生黑牛肝菌类同于“肉鸡”与“土鸡”的区别本身就是不恰当的。“如果非要类比,两者都应该是‘土鸡’,只不过温室黑牛肝菌是‘土鸡家养’罢了。”纪开萍说,通俗一点讲,温室黑牛肝菌和野生黑牛肝菌本是同根生,前者是用后者的菌种培育而成,也就是把野生黑牛肝菌从野外收集回来,再放到温室里生长……
从实际情况来看,两者都能满足不同人群的需求,市场潜力十分巨大,并不存在直接的竞争关系。就市场情况来说,野生牛肝菌价格从几十到几百元不等,波动较大,而温室黑牛肝菌基本上每公斤不足百元,比野生菌更具优势。
