昆明信息港讯 记者毛海鹰 网友“sjfdsdns ”刚到昆明,想要办理暂住证却不知道如何办起,于是,她打开了中国昆明政务网(www.km.gov.cn),在这里,她不仅查到了如何办理暂住证,还体验了一下这个网站上特有的场景式服务。
今天,来自贵州的网友“sjfdsdns ”在昆明信息港(www.kunming.cn)彩龙论坛发帖,称自己知道怎么办理暂住证了,并贴出了网址,希望对大家能有所帮助。网友贴出的网址,为中国昆明政务网的场景式服务,从页面可以看出,仅《办理暂住证》一项服务里面,就详列了办理居住证涉及人员、办理程序、暂住人口管理等内容。 >>>进入页面

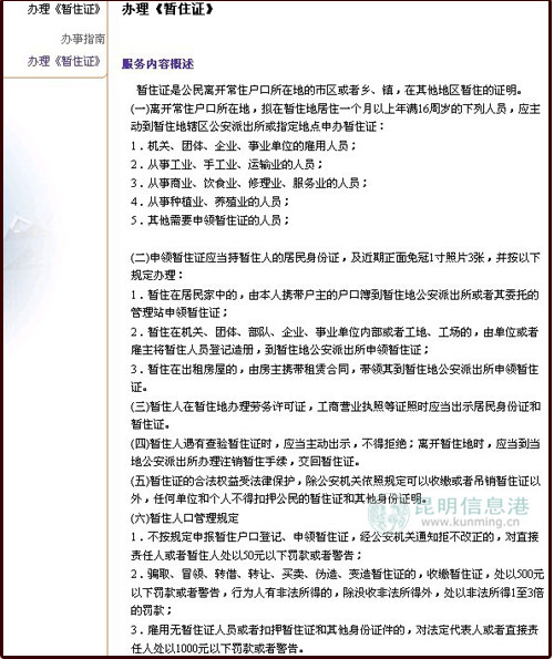
网站截图 如何办理《暂住证》

网站截图 中国昆明政务网场景式服务页面
哪些人员需要办理暂住证?
(一)离开常住户口所在地,拟在暂住地居住一个月以上年满16周岁的下列人员,应主动到暂住地辖区公安派出所或指定地点申办暂住证:
1.机关、团体、企业、事业单位的雇用人员;
2.从事工业、手工业、运输业的人员;
3.从事商业、饮食业、修理业、服务业的人员;
4.从事种植业、养殖业的人员;
5.其他需要申领暂住证的人员;
办理暂住证的程序有哪些?
(二)申领暂住证应当持暂住人的居民身份证,及近期正面免冠1寸照片3张,并按以下规定办理:
1.暂住在居民家中的,由本人携带户主的户口簿到暂住地公安派出所或者其委托的管理站申领暂住证;
2.暂住在机关、团体、部队、企业、事业单位内部或者工地、工场的,由单位或者雇主将暂住人员登记造册,到暂住地公安派出所申领暂住证;
3.暂住在出租房屋的,由房主携带租赁合同,带领其到暂住地公安派出所申领暂住证。
(三)暂住人在暂住地办理劳务许可证,工商营业执照等证照时应当出示居民身份证和暂住证。
(四)暂住人遇有查验暂住证时,应当主动出示,不得拒绝;离开暂住地时,应当到当地公安派出所办理注销暂住手续,交回暂住证。
(五)暂住证的合法权益受法律保护,除公安机关依照规定可以收缴或者吊销暂住证以外,任何单位和个人不得扣押公民的暂住证和其他身份证明。
(六)暂住人口管理规定
1.不按规定申报暂住户口登记、申领暂住证,经公安机关通知拒不改正的,对直接责任人或者暂住人处以50元以下罚款或者警告;
2.骗取、冒领、转借、转让、买卖、伪造、变造暂住证的,收缴暂住证,处以500元以下罚款或者警告,行为人有非法所得的,除没收非法所得外,处以非法所得1至3倍的罚款;
3.雇用无暂住证人员或者扣押暂住证和其他身份证件的,对法定代表人或者直接责任人处以1000元以下罚款或者警告。
暂住证是公民离开常住户口所在地的市区或者乡、镇,在其他地区暂住的证明。网友“sjfdsdns ”表示,没有暂住证孩子入学可能存在困难,必要时候,还可能给用工单位带来麻烦。如果你想详细的查询如何办理暂住证,可以登录中国昆明政务网公众服务平台进行查询,如果你想了解婚育收养、落户、住房、就业、驾车、保险等当面的服务指南,也可以访问该网站。